首页
研究院
会议
投中社区
专题
登录
投稿
投中统计:10月投资规模同比上升超五成 新基金偏好投智能
李洋洋
·
2025-11-14 14:17:25
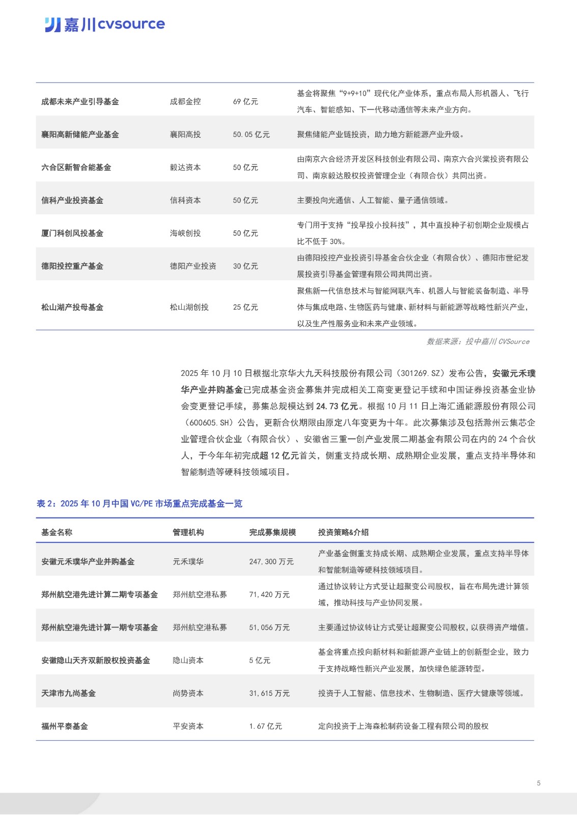
2025年10月, 募投市场受假期所限环比大幅度走低,同比增幅放缓但仍有10%以上增长,科技、先进制造领域更受机构关注。募资市场,机构活跃度同比增加,新设基金多投智能,完成募集基金多投半导体、制造等领域。投资市场整体呈波动升温,融资规模居高不下;企业中早期更受资本青睐,后期交易受门槛及市场形势所限有所下滑。