此次新政是北京市为深入贯彻国家创新驱动发展战略,为建设具有全球影响力的全国科技创新中心提供更大改革动力而出台的又一重大改革文件。
以下为本次新政重点内容解读:

投中研究院根据公开信息整理
意义与影响
01
推动科技创新与资本市场深度融合,优化创新创业生态
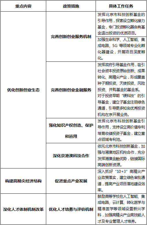
不断优化创新创业生态成为本次新政备受关注的重点部分,其中包含完善创新创业服务机制,完善金融服务机制等多项重点措施,将资本市场和科技创新深度融合,保证各个渠道通畅对接,为科技创新企业提供更好的融资支持。例如发挥科技创新基金的引导作用,设立高价值专利培育收储投资子基金;探索设立孵化接力基金,专门投资孵化器自有基金退出投资的优质项目等等。不但从引导基金层面加大对科创类企业的支持和保护力度,不断吸引更多优质社会资本,同时为各类科技创新型企业构建更高质量的服务体系,提供更加专业化,更具创新型的优质服务。
02
发挥政府引导基金先行作用,充分释放活力推动科技创新
此次新政提出发挥政府引导基金作用,吸引社会资本投资原始创新,成果转化、高精尖产业,形成覆盖种子期投资、天使投资、风险投资、并购基金的基金系。对于投资早期“硬科技”的引导基金,建立子基金注册绿色通道。这项措施意义重大,一方面,与其他行业相比, 科技创新类企业发展难度更大、风险更大,需要长期研发投入和积累,更需要政府基金的先行引导作用;另一方面,这类科技创新战略性新兴产业是经济社会发展的重要推动力量, 也是各国博弈全球高端价值链的重要途径,也需要充分发挥政府投资基金的引导作用。例如,在2018 年由北京市政府主导设立的股权投资母基金———北京科创基金,其存续期达15年,是目前国内存续期最长的政府引导基金,在其立项的近70只子基金中,有15%的子基金存续期到10年,作为耐心资本,更好的帮助科技成果转化,帮助科技创新类产业以及创业企业的不断发展。
根据投中研究院最新统计数据,截至2019年6月底,国内共成立1,311支政府引导基金,政府引导基金自身总规模达19,694亿元,自科创板设立以来在超过160家的申报企业中,也有不少政府引导基金的身影,随着国家财政支出方式转变和VC/PE行业快速发展,政府引导基金已成为人民币基金LP的重要力量,但仍需释放更多活力,尤其在推动科技创新层面,例如,更多资金应更多支持早期科技投资的发展,不断从商业模式创新转向到科技创新中,不断挖掘和创造更多价值。
03
构建高精尖经济结构,逐渐形成科创企业集群效应
此次新政也帮助进一步加快高精尖产业的落地及科技成果的转化,从市场准入便利化,加强制度保障,到管理机制变革等多方面不断优化,加大对于知识产权保护力度,对于新技术、新产品、新业态、新模式的包容审慎监管等等,为高精尖企业创造有利的发展环境。例如,深入抓好“10+3”高精尖产业政策落实,建立绿色审批通道,提高产业项目落地建设效率;聚焦人工智能、5G、大数据、新能源、机器人等重点领域搭建应用场景,建立科技型企业“一企一策”服务机制等等。根据不同发展阶段的科技企业,有针对性地开展服务,助力企业走上高新技术企业发展道路, 从而逐渐形成科创型企业集群效应。
04
深化人才体制机制改革,加速科技人才聚集
科技创新,人才是关键,“以人为本”成为科技创新的最强驱动力,此次新政30条举措中,围绕深化人才体制机制改革出台一系列利好政策,包括优化培养机制,优化评价机制, 优化因公出国(境)审批机制,优化外籍人才引进及服务机制四大方面,尤其是在人才培养机制方面,鼓励高校在人工智能、集成电路等领域设立新兴学科,针对技术转移转化人才的职业发展等等。根据近期发布的北京全国科技创新中心指数显示,创新人才和创新经济两个一级指标得分最高、增速最快,展现出北京科技创新在人才集聚和引领经济高质量发展的强大优势。加速科技人才聚集,进一步通过打造优质高效的人才服务体系,有利于不断掌握科技创新主动权,让核心技术不再受制于人才,吸引更多优秀人才,将高新技术产业不断做大做强。
05
深化京港澳科技合作以及开放合作水平,激活多方优质资源
此外,新政30条举措中,开展京港澳科技合作以及进一步提升开放合作水平让科技创新站在更高的起点,主动布局和积极利用多方创新资源,努力构建合作共赢的伙伴关系。新政指出,依托北京市科技创新基金,加强与港澳地区机构合作,充分发挥港澳金融优势,链接国际高端创新资源,促进人才、技术、资本、信息等创新要素的跨境流动。此外,北京市也将支持高等学校、科研机构、企业在国际创新人才密集区及“一带一路” 沿线国家和地区设立离岸科技孵化基地,与海外机构共建一批高水平联合实验室和研发中心。一方面让科技创新企业“走出去”,另一方面,不断引入整合各类创新资源,不断激活科技创新的新活力。