1. 核心发现
2018年券商私募行业仍以设立股权投资基金为主、创业投资基金和并购基金为辅。截至2018年底,共计124个私募基金子公司规范平台完成整改,可以办理有关私募基金管理人登记和产品备案,其全部注册资本合计突破800亿元。受整个一二级市场估值倒挂、A股IPO审核愈发严格、新三板和并购交易低迷等多重因素作用影响,券商私募子公司占集团净利润的比重均呈现不同程度下滑。从投资领域上看,券商私募子公司主要布局在生物医药和TMT领域。
券商私募行业存在着显著的特点和趋势。头部券商资本化优势显著,以中信证券、广发证券为代表的头部券商不仅在IPO储备项目数量上明显占优,其私募子公司从在管规模、投资金额指标上看也处于第一梯队。大型券商私募子公司身后有多元化的投资控股集团资源支持,能够充分发挥母公司的产业经营经验优势和突出的技术实力,实现差异化竞争。此外,以国泰君安创新投资为代表的券商私募子公司开始探索市场化母基金业务。券商私募子公司采取担任基金管理人或作为合作机构的形式与国有资本、政府引导基金实现联动,参股创投基金或进行直接股权投资,在发掘新兴产业优质企业投资机会的同时带动区域经济发展。科创板注册制的推行扩宽了券商私募子公司的退出渠道,加速布局具备科创板上市潜力的企业是券商私募子公司的重要发展趋势。
投中研究院发现券商私募子公司的项目获取与判断能力仍有提升空间,资管新规趋严、一二级市场估值倒挂、减持新规降低退出灵活性是券商私募面临的主要问题。投中研究院建议券商私募子公司可提高激励机制,建立专业募投管退团队;加强与政府引导基金合作,拓宽募资渠道;向母基金发起人和管理人转变;通过S基金缓解退出压力;以及发挥母公司优势,实现差异化竞争。此外,科创板的推出及《粤港澳大湾区规划纲要》的颁布也为券商私募子公司提供了弯道超车的机会。
2.券商私募政策演变
(1)探索期

国内券商投资的初步探索可追溯至上世纪90年代,南方证券等券商率先进入实业投资领域,2000年前后以大鹏证券为代表的券商曾成立创投公司,但由于缺乏退出渠道、操作不规范等原因, 2001年4月证监会发布《关于对证券公司参与风险投资进行规范的通知》,要求证券公司不得直接或通过参股风险投资公司间接进行风险投资,以促使证券公司规范经营,防范其盲目进行风险投资引发风险。受此影响,2001年7月中金公司分拆直投部,2002年4月直投部负责人的吴尚志、副总经理焦震等人成立鼎晖投资,成为国内第一家以有限合伙制运营的私募股权基金。但随着2005年股权分置改革结束,和KKR等国际私募股权开始在香港设立办公室踏入中国市场,股权投资重回券商的视野。2007年9月证监会批准中信证券、中金公司两家券商率先开展直接投资业务试点,标志着证券公司直投业务试点正式启动。此后,证监会通过《证券公司直接投资业务试点指引》,逐步放宽证券公司直接投资业务试点的申请条件,直投业务试点券商扩容至华泰证券、国信证券、海通证券、平安证券、国泰君安证券等。
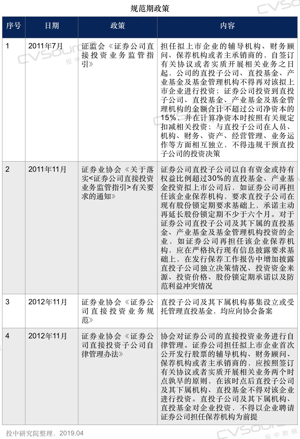
(2)规范期

随着在试点过程中暴露出券商直投在Pre-IPO投资采用“保荐+直投”模式的问题,该模式使券商直投与投行存在着高度的利益捆绑,证监会于2011年7月出台《证券公司直接投资业务监管指引》,对“保荐+直投”模式亮起红灯,但在实际操作中仍存在一定的规避可能。例如,投行初步尽调后由券商直投签订投资协议,投行再正式召开中介协调会进行规避。同时,该指引将证券公司直接投资业务纳入了常规监管,标志着直接投资业务从试点业务转为证券公司常规业务。此后,证券业协会于2011年11月发布《关于落实<证券公司直接投资业务监管指引>有关要求的通知》以进一步加强证券公司直接投资业务规范运作,控制投资风险,加强业务隔离。2012年11月,中国证券业协会为防范利益冲突、内幕交易等风险,要求直投子公司及其下属机构募集设立或受托管理直投基金,均应向协会备案。
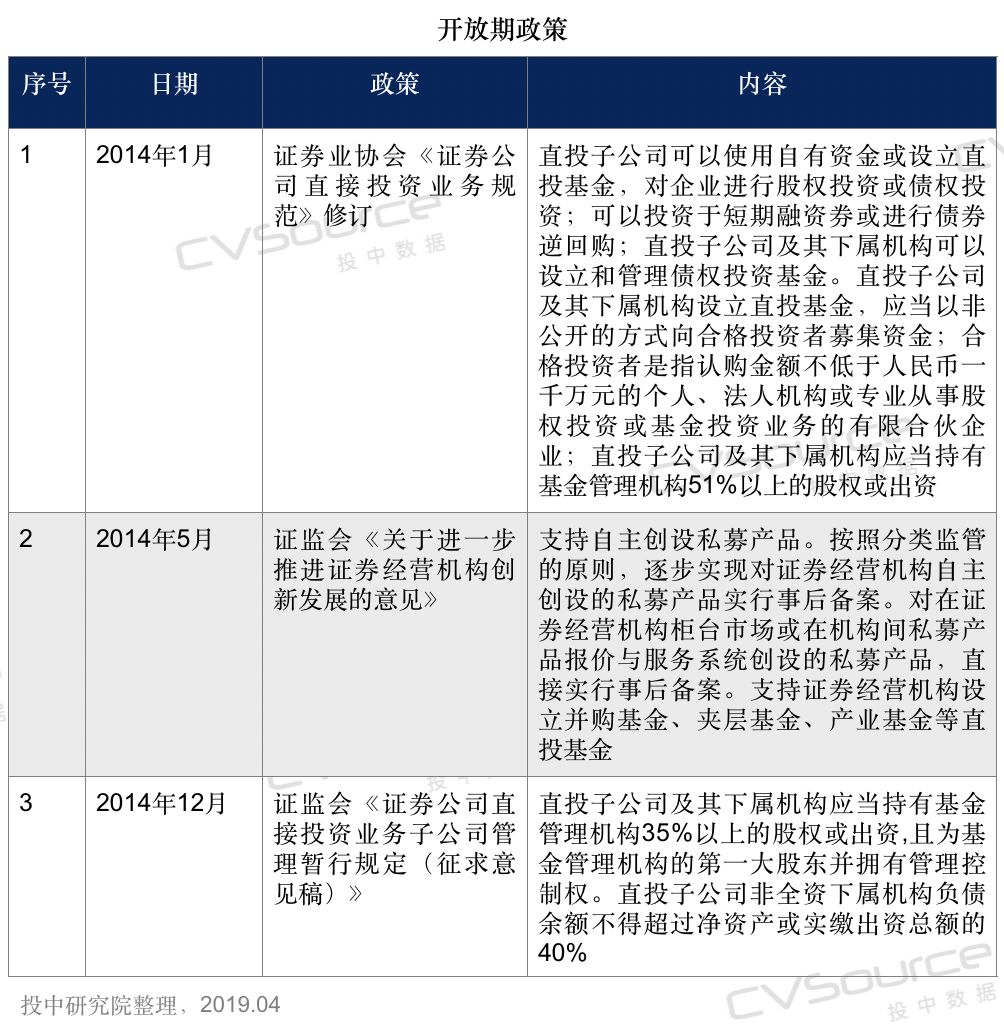
(3)开放期

进入2014年,中国证券业协会和中国证券监督管理委员会进一步放开券商直投的投资方向和资金来源,直投子公司可对企业进行债权投资,或投资于短期融资券或进行债券逆回购,直投子公司及其下属机构可以设立和管理债权投资基金。此外,直投子公司可以向包括认购金额不低于人民币一千万元的个人在内的合格投资者募集资金。2014年底的《证券公司直接投资业务子公司管理暂行规定(征求意见稿)》释放了证监会更大程度降低直投公司设立门槛的信号,将直投子公司股权或出资比例由《证券公司直接投资业务规范》要求的51%下降至35%,但新增直投子公司及其下属机构为基金管理机构的第一大股东的规定。同时,该暂行规定对负债经营开放了更多的空间,将直投子公司非全资下属机构负债余额不得超过净资产或实缴出资总额的30%提高至40%,并取消了规范中关于负债期限不得超过12个月的规定。
(4)转型期

2016年12月,证券业协会发布《证券公司私募基金子公司管理规范》,要求相关公司在一年内完成整改。该管理规范要求各证券公司一类业务原则上只能设立一个子公司经营。此外,私募基金子公司自有资金投资于本机构设立的私募基金时,对单只基金投资金额不得超过该只基金总额的20%,其余80%需要向外募资。同时,该管理规范采用更灵活的“签订投资协议与实质开展保荐业务孰先”原则,对“保荐+直投”模式实行更严格监管与限制。经过1年的整改,证券业协会于2018年1月向证券公司发下了《关于证券公司子公司整改规范工作有关问题的答复》,明确了与证券公司私募基金子公司合作设立二级管理子公司的机构须为地方政府投融资平台、国家重点扶持产业龙头企业及知名外资企业。其中,地方政府投融资平台需具有副省级以上地方人民政府或国家有关部委书面同意的证明材料;北京、上海、深圳、广东(深圳单列)的金融服务主管部门、国有资产监管部门出具书面同意的证明材料,亦予以认可。国家重点扶持产业是指国务院或国家部委发布的现行有效文件明确支持发展的行业。龙头企业包括三类,一是中央企业或下属一级子公司;二是入选沪深300指数、中小企业指数或创业板指数的上市公司或其下属一级子公司;三是近两年至少有一年曾名列国内企业500强企业或下属一级子公司。知名外资机构包括近两年至少有一年曾名列《财富》世界500强企业或其下属一级子公司或其他核心子公司,以及近两年至少有一年在PEI300全球私募股权机构排名中曾进入前100位的私募股权投资管理机构或其下属一级子公司或其他核心子公司。这些举措有助于实现券商私募行业的整体规范化运作,扩大券商私募子公司的规模及影响力,促进券商私募的长期发展。
3.券商私募子公司业务开展情况
3.1 发起设立及募集资金情况
根据中国证券投资基金业协会统计,依照证券业协会2016年12月发布的《证券公司私募基金子公司管理规范》整改1年后,2017年证券公司私募投资基金子公司全年共发起设立各类直接投资基金712支,较2016年末增加247支,增长53.12%;募集资金(认缴)总额6,175.44亿元,实缴资本总额达3,669.77亿元,认缴资金总额较2016年计划募集总额增长62.52%。其中,股权投资基金设立数量、认缴金额和实缴金额均显著高于其他类型基金,股权投资基金在全部类型基金中的数量和金额占比均超过70%。2018年证券公司私募投资基金子公司发起设立的基金仍然以股权投资基金为主,创业投资基金数量上仅次于股权投资基金,并购基金则在认缴和实缴规模上领先除股权投资基金外的其他基金,保持着券商私募行业设立股权投资基金为主、创业投资基金和并购基金为辅的局面


3.2 发展情况
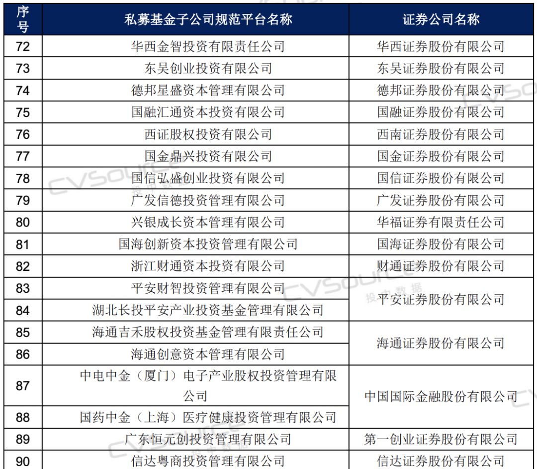
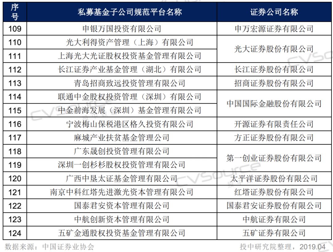
截至2018年底,中国证券业协会累计公布了11批整改方案经联合机制审查认可的证券公司及其私募基金子公司等规范平台名单,共计124个私募基金子公司规范平台可以据此办理有关私募基金管理人登记和产品备案。投中研究院根据公开信息统计,124个券商私募基金子公司规范平台注册资本合计突破800亿元。与2016年合计613.95亿元的证券公司直接投资子公司注册资本相比,在依照《证券公司私募基金子公司管理规范》整改后,券商私募基金子公司注册资本年复合增长率达到16.81%。
投中研究院经过对券商私募股权业务管理规模排名前列券商进行统计,发现管理规模在百亿以上的券商私募子公司均在2007年-2010年期间已设立并开展私募股权投资。其中,华泰证券、中信证券、海通证券、广发证券等券商早已在IPO和并购重组业务领域确立领先地位,其券商私募子公司先发优势明显,具备雄厚的注册资本和成熟的私募股权投资及运营经验。

通过比较华泰紫金、金石投资、海通开元和广发信德4家头部券商的私募/直投子公司净利润数据,在2017年这样退出顺利的年份,海通开元净利润占母公司净利润的比重一度突破20%,金石投资和广发信德净利润占母公司净利润的比重也均超过10%。但进入2018年,受整个一二级市场估值倒挂、A股IPO审核愈发严格、新三板和并购交易低迷等多重因素作用,以及处置金融工具投资收益减少和新金融工具准则实施影响,券商私募子公司在转型后净利润面临较大考验,占集团净利润的比重均呈现不同程度下滑。

根据CVSource投中数据显示,2018年VC/PE投资主要集中在生物医药和TMT领域,其中生物医药全年融资数量827起,融资金额达182.99亿美元,占全部融资数量和金额的比重分别为11.30%、9.90%;TMT细分领域中的互联网、IT及信息化、人工智能融资数量分别为1,134起、851起、499起,融资数量占整个VC/PE行业融资数量的比重分别达到14.72%、11.04%、6.48%,融资金额所占整个行业比重达到5.69%、6.03%和5.57%。券商私募子公司2018年也通过设立专门投资于生物医药或TMT领域的基金来加速这些领域的投资布局,或直接投资于生物医药、TMT领域优秀项目。例如,方正和生与北大医疗于2018年联合发起重点关注领域包括医疗技术及医疗器械、生物医药的新基金;华泰紫金2018年5月入股谱利健生物和千麦医学检验;中金资本2018年4月领投肿瘤诊疗服务提供商美中嘉和15亿—18亿元的战略投资,此外中金资本还领投了第三方连锁医学影像服务提供商一脉阳光的B+轮融资。在TMT领域,寒武纪2018年6月完成的上亿美元B轮融资中也出现了中金资本和金石投资的身影。
3.3 特点与趋势
(1) 头部券商资本化优势显著
随着证券公司将业务重心由通道业务逐渐转向自营业务,证券公司在私募股权基金业务和直投业务的探索也不断深入。中信证券、中信建投、广发证券、招商证券、中金公司等头部券商凭借广泛的项目来源渠道、高度专业化的投行团队等优势,其所保荐的企业在IPO审核数量上处于行业领先地位,截至2018年11月22日,中信证券、中信建投、广发证券所保荐的项目在审数量分别为29个、26个和24个。头部券商的私募子公司在管规模和退外投资也明显处于领先地位。以中信证券旗下的金石投资和广发证券私募子公司——广发信德为例,截至2018年底,金石投资在管私募股权投资基金15支,管理规模约人民币400亿元,完成对外投资超过20亿元,涉及大消费、人工智能、先进制造、新能源等领域;广发信德设立并管理 34 支私募基金,在管规模达220亿元,投资总规模达29亿元。尽管依据监管要求,券商的投行业务与私募业务实现了隔离,但券商私募子公司投资团队人员大多具有券商背景或直接来自投资银行部门,凭借其团队成员长期的投资银行从业经验和券商母公司的内部资源,对于企业资本运作事宜包括挂牌上市、并购重组、定向增发等方面有较为深入的了解,有助于帮助被投项目成功IPO、并购整合、投融资等,具备出色的投后管理服务能力,头部券商在私募股权投资领域依旧优势显著。

(2) 发挥母公司优势,实现差异化竞争
大型券商私募子公司身后有多元化的投资控股集团资源支持,能够充分发挥母公司的产业经营经验优势和突出的技术实力,为被投企业提供雄厚的资本和优秀的增值服务,助力被投企业IPO及并购改制。券商私募子公司可以充分利用母公司所持有的金融牌照,为被投企业在银行、券商等领域提供组合支持,与被投企业分享集团的产业运营经验,形成独有的投后管理和增值服务特色,并为被投企业在核心人员招聘、研发支持等领域提供参考建议。
(3) 开始探索市场化母基金业务
券商私募子公司已经开始进行设立市场化母基金的探索。2018年7月,国泰君安证券的全资子公司国泰君安创新投资设立总规模达到500亿元人民币的市场化股权投资母基金,这是首支券商发起设立的市场化母基金。母基金首期募集100亿元,计划将40%投向内部子基金、40%投向外部子基金、20%进行直接投资。母基金的LP分为基石LP和产业LP,其中由国泰君安证券、金融机构、央企和地方国资平台构成的基石LP出资80%,由产业龙头、机构客户构成的产业LP出资20%。此前,券商私募子公司主要以担任母基金管理人、设立投资于内部子基金的母基金等形式开展母基金业务,国泰君安市场化母基金的设立迈出了券商私募子公司探索市场化母基金的第一步。
(4) 与国有资本、政府引导基金实现联动
券商私募子公司采取担任基金管理人或作为合作机构的形式与国有资本、政府引导基金实现联动,参股创投基金或进行直接股权投资,在发掘新兴产业优质企业投资机会的同时带动区域经济发展。以中金资本为例,2017年中金资本与河南投资集团联合发起设立目标规模300亿元的河南省战略新兴产业投资基金,其中作为省政府的投融资主体河南投资集团作为基石出资人认缴150亿元,由中金汇融担任基金管理人。河南省战略新兴产业投资基金以市场化机制扶持河南省企业做大做强,通过母基金和直接投资相结合的方式市场化投资基金和项目。此外,中金资本联合天津市海河引导基金、天津港保税区共同发起设立总规模100亿元的中金海河产业发展基金,基金以直接投资为主、母基金投资为辅,旨在通过市场化投资带动天津市产业发展。2018年7月,总规模达300亿元的北京科技创新基金正式启动,该基金是由北京市政府主导的股权投资母基金,中金资本作为合作管理机构,选派了包括总经理在内的专业管理团队开展基金投资管理工作,引导科技创新项目落地北京。
(5) 加速布局科创板
科创板主要服务于符合国家战略、突破关键核心技术、市场认可度高的科技创新企业,重点支持新一代信息技术、高端装备、新材料、新能源、节能环保以及生物医药等高新技术产业和战略性新兴产业。科创板的出现给予了券商私募子公司所投资的前期研发投入高、成长性好的高端制造、生物医药、新材料和新一代信息技术企业更多上市机会,科创板注册制的推行拓宽了券商私募子公司的退出渠道,加速布局具备科创板上市潜力的企业是券商私募子公司的重要发展趋势。
4.券商私募子公司的定位及展望
4.1 SWOT分析
在2018年去杠杆、政策监管愈发严格的背景下,私募股权投资机构在募资、投资、退出数量和金额上整体都呈现了不同程度的下滑,券商私募在严峻的行业形势下也开始探索新的业务模式和利润增长点。通过对券商私募子公司的调研访谈及行业信息分析,投中研究院对券商私募子公司进行了如下SWOT分析:
(1) 优势(Strengths)
券商私募子公司能够有效发挥集团资源优势,依托券商母公司强大研究团队,专业度较高,投资研究能力强。此外,券商母公司多年从业经验及各类项目渠道与网络让券商私募子公司自成立时就具备先发优势,IPO退出是券商私募子公司的强项,券商私募子公司也能帮助被投企业对接上市公司资源实现并购退出。在丰富的产业资源背景下,券商私募子公司能够有效为被投企业进行投后赋能,协助被投企业完善公司制度或进行市值管理。同时,券商私募子公司成熟的风控体系有助于获得机构投资者的青睐。
(2) 劣势(Weaknesses)
浓厚的券商背景使得券商私募子公司与一般股权投资机构相比受到了更为严格的监管和风控限制。转型前部分券商直投/私募能够依赖于券商投行部门对项目的把关,缺少对项目的独立自主判断,券商私募子基金的投资研究能力与一流市场化机构相比仍相对偏弱。此前券商私募子公司能从券商获得较为充足的资金来源,对外募资渠道网络建设尚未完善。并且券商私募子公司的投资主要偏向于中后期及Pre-IPO阶段项目,投资阶段过于集中,对于A轮等早期项目,券商私募子公司并无明显优势。券商私募子公司的激励机制对比市场化机构仍存在一定差距,人才流失问题不容小觑。
(3) 机会(Opportunities)
《证券公司私募基金子公司管理规范》出台后,极大的推动了券商私募子公司的市场化发展。券商私募子公司把握新的发展机遇,开展母基金等业务,布局科创板,探索新的利润增长点。
(4) 威胁(Threats)
券商私募子公司面临着市场化股权投资机构激烈的竞争。根据中国证券投资基金业协会统计,截至2018年12月底,我国共有私募股权、创业投资基金管理人14,683 家,私募股权投资基金27,176只,基金规模7.71万亿元,券商私募子基金面临着与数量众多的股权投资机构在募投管退领域的全方位竞争。
4.2 困境与问题
根据中国证券投资基金业协会统计,2017年我国共设立私募股权投资基金数2,533只,募集总金额为1.42万亿,而同年证券公司私募投资基金子公司共发起设立直投基金712只,募集资金6,175亿元,占新设私募股权投资基金数量与金额比重分别为28.10%、43.49%。进入马太效应愈发显著的2018年,券商私募子公司相比其他私募股权投资机构仍有相对充足的资金以供投资,但也面临着一定的困难与问题。
(1) 项目获取与判断能力仍有提升空间
依托于母公司强大的券商资源背景,券商私募子公司所投资项目大部分都处于中后期阶段,此前较为依赖于券商的投资研究以及投行部的项目推荐。券商私募子公司在项目资源获取能力和投资判断上与管理同等资产规模的市场化VC/PE相比仍偏弱,这一现象在早期项目当中更为明显。部分券商私募子公司为了弥补此方面的不足,会选择与上市公司或者是产业机构进行合作设立产业基金,并由上市公司或产业机构负责开拓项目资源,提供一定的投资决策建议。其中,更有部分券商私募子公司会选择使用“双GP”的形式与产业机构合作设立基金,但这也对基金的后续决策和管理造成一定隐患。
(2)资管新规趋严,券商私募子公司面临募资挑战
2018年4月27日,中国人民银行、中国银行保险监督管理委员会、中国证券监督管理委员会、国家外汇管理局日前联合印发了《关于规范金融机构资产管理业务的指导意见》(银发〔2018〕106号,以下简称“资管新规”)。资管新规明确规定了合格投资者是指:(一)具有2年以上投资经历,且满足以下条件之一:家庭金融净资产不低于300万元,家庭金融资产不低于500万元,或者近3年本人年均收入不低于40万元。(二)最近1年末净资产不低于1000万元的法人单位。(三)金融管理部门视为合格投资者的其他情形。同时要求合格投资者投资于单只权益类产品、单只商品及金融衍生品类产品的金额不低于100万元。禁止资金池,防范影子银行风险和流动性风险。分类统一负债和分级杠杆要求,消除多层嵌套,抑制通道业务。实行穿透式监管,对于多层嵌套资产管理产品,向上识别产品的最终投资者,向下识别产品的底层资产。对多重嵌套和资金池的禁止限制了银行资金流向券商私募领域,对合格投资者的明确规定也缩小了券商私募子公司的募资对象。受资管新规影响,券商私募子公司募集新基金所需周期开始延长,整体募资难度加大,募集新基金开始面临更大挑战。
(3) 一二级市场估值倒挂,退出压力激增
2018年的融资市场存在着一个现象,那就是一级市场大体量资金增速高于投资案例的增速。资本对于热点行业以及热点项目的追逐使得部分未上市的企业吸金能力明显增强,同时也使得此类项目的估值大幅度的增长,部分的项目估值被严重高估,远远高于同类型已上市企业的估值。这些被高估的项目所在行业主要包括人工智能、大数据、智能制造、生物医药、新能源汽车、消费升级等。
产生估值倒挂现象主要由资产端、资金端、退出渠道、交易结构等多重因素导致。从资产端来看,一级市场优质项目属于稀缺性资源,明星独角兽项目往往受到众多股权投资机构的争抢,聚集大量融资。而资金端的募资难使得股权投资机构在选择标的时都更为谨慎,中晚期退出风险较低的项目成为了避风港。此外,VC/PE退出渠道受IPO审核趋严以及减持新规的影响大大收窄,部分高估值项目无法顺利退出。一级市场的流动性相对于二级市场而言较弱,且市场信息不对称程度较高,估值回调速度与二级市场相比也存在一定的滞后性。对于券商私募子公司来说,在一二级市场估值倒挂、基金退出期临近的双重压力之下,退出难已经成为当前最为棘手的问题。
(4) 减持新规降低退出灵活性
2018年5月27日,证监会发布了《上市公司股东、董监高减持股份的若干规定》(以下简称“减持新规”)。券商私募子公司在被投企业未上市时投资公司股权,被投企业上市后将成为特定股东;若券商私募子公司持股5%以上,则被视为大股东。券商私募子公司的投资大多集中在成长期企业,减持新规在整体上限制了减持,券商私募子公司若持股比例超过5%在减持时还需对外披露,使得非公开发行股份退出周期延长,造成券商私募子公司在退出的灵活性上有所降低。
4.3 转型与发展建议
针对目前私募股权投资市场步入寒冬的情况,券商私募子公司有必要对业务模式及投资逻辑进行战略性调整或转型。投中研究院经过分析,对于券商私募子公司的转型与发展有如下建议:
(1) 提高激励机制,建立专业募投管退团队
券商私募子公司应建立专业的募投管退团队,在Carry分配上借鉴市场化VC/PE,允许团队跟投,并通过设立募资奖励、投成奖、退出奖等手段进行团队激励。通过这些激励手段,在培养券商私募自身投资团队人员的同时吸引更多市场上优秀投资人才加入券商私募行业,减少对券商在投资研究和项目来源上的依赖,提高对早期和成长期阶段项目筛选、投资判断及投后管理的能力。
(2) 加强与政府引导基金合作,拓宽募资渠道
同时,券商私募子公司可扩宽家族办公室、高净值个人等募资渠道,合理配置市场化母基金及第三方理财机构资金,有效利用国企、央企或母公司自有资金,积极加强与政府引导基金的合作,以降低银行出资受限对基金募集规模的影响。据投中研究院统计,截至2018年6月底,国内共成立1,171支政府引导基金,总目标规模达58,546亿元。加强与政府引导基金合作不仅能减轻券商私募子公司基金募集阶段的压力,而且有利于通过投资带动当地经济发展,实现产业结构优化升级。
(3) 向母基金发起人和管理人转变
随着私募股权投资机构数量的增多和对项目的争夺日趋激烈,部分券商私募子公司已经开始向母基金发起人及管理人进行转变,通过筛选股权投资市场上优秀的子基金管理团队,对子基金进行长期稳健的投资。在券商私募子公司自身条件有限的情况下,可以借助投资经验丰富的子基金管理团队的专业力量,完成对智能制造和生物医药等专业化程度极高的领域布局。大部分券商私募的国资背景也使得其在受托管理政府引导基金时具有先天优势,券商私募子公司的专业化团队能够有效利用政府引导基金资金开展母基金投资。
(4) 通过S基金缓解退出压力
私募股权行业流动性问题的逐步显现及券商私募基金退出期的临近,为S基金的发展提供了潜力。券商私募子公司可以通过PE二级市场交易进行基金份额转让,提高资产流动性。券商私募子基金能够凭借自身研究能力和券商资源有效梳理已上市公司、报会中项目、科创板项目、新三板项目等不同阶段和类型被投项目估值,在S基金转让定价方面具备专业优势。
4.4 前景展望
尽管资管新规和宏观经济变化等因素对券商私募行业带来了一定的冲击,但科创板的推出及《粤港澳大湾区规划纲要》的颁布也为券商私募子公司提供了弯道超车的机会。
(1)抢滩科创板
科创板试行保荐机构相关子公司跟投制度,发行人的保荐机构通过依法设立的另类投资子公司或者实际控制该保荐机构的证券公司依法设立的另类投资子公司参与发行人首次公开发行战略配售,并对获配股份设定限售期。保荐机构旗下子公司以自有资金对新股以发行价格进行认购,参与配售的保荐机构相关子公司应当事先与发行人签署配售协议,承诺按照股票发行价格认购发行人首次公开发行股票数量2%至5%的股票,且锁定期两年。券商私募子公司可重点关注新一代信息技术、高端装备、新材料、新能源、节能环保以及生物医药等高新技术产业和战略性新兴产业的企业,发掘具有科创板上市潜力的投资标的。截至2019年4月30日,已有超过100家企业申报科创板上市获得受理。券商在争夺科创板保荐的同时,也能看到券商私募子公司正抢滩科创板,例如招商致远间接持有乐鑫科技股份,金石投资通过青岛金石、三峡金石持有铂力特6%的股份。此外,科创板的推出不仅给中小企业和实体经济提供了更大的融资支持,也拓宽了券商私募子公司的退出渠道,科创板将成为继主板、创业板、中小板和新三板之后又一重要的资本交易市场。
(2)抓住粤港澳大湾区发展机遇
粤港澳大湾区作为中国建设世界级城市群和参与全球竞争的重要空间载体,在国家战略布局中具有独特地位和优势,在“一带一路”的大背景下应运而生。大湾区涵盖九市二区(广东省广州市、深圳市、珠海市、佛山市、惠州市、东莞市、中山市、江门市、肇庆市和香港特别行政区、澳门特别行政区),粤港澳大湾区依靠0.6%的土地面积创造了2017年中国12%的GDP。据基金业协会登记情况显示,截至2018年底广东省(不含深圳)私募基金管理人数量为1,662家,管理基金规模5,624亿元,深圳的私募基金管理人数量和管理基金规模分别达到4,629家和17,955亿元,总体来看VC/PE行业发展程度及活跃度在全国范围内位居前列,其中广发信德、平安财智、国信弘盛等券商私募子公司均注册于粤港澳大湾区内。《粤港澳大湾区发展规划纲要》中壮大先进制造业、战略性新兴产业、现代服务业和海洋经济的计划将有助于先进制造、电子信息、医疗健康和消费升级等领域的长期发展,券商私募子公司可关注这些领域的投资机会。除此之外,港股市场的进一步开放及以深交所为核心的资本市场的强化有利于券商私募子公司投资项目的多渠道退出。
总体而言,券商私募子公司在未来的发展是机遇大于挑战。在结合自身优势的前提下,券商私募有望借助科创板和粤港澳大湾区战略,在股权投资行业激烈的竞争下实现跨越式发展。
5.券商私募子公司典型案例分析
投中研究院本次报告撰写过程中调研了方正和生、国都创投、华泰紫金、国金鼎兴、广发信德、招商致远、平安财智和国信弘盛8家券商私募子公司,以上机构均根据中国证券业协会颁布的《证券公司私募基金子公司管理规范》进行了整改,新设立基金中80%以上资金来源于政府引导基金、上市公司、第三方财富机构等渠道,并脱离了“保荐+直投”模式,积极进行转型探索。例如,国都创投、华泰紫金等券商私募子公司已经通过设立母基金采取差异化竞争。方正和生、平安财智、招商致远等券商私募子公司则依托集团资源,实现协同发展。国金鼎兴和国信弘盛等券商私募则快速抢滩科创板,力图实现弯道超车。广发信德和华泰紫金则同时管理则人民币和美元基金,进行多元化投资布局。
5.1 方正和生—集团资源协同
方正和生投资有限责任公司(以下简称方正和生)成立于2010年8月,注册资本9亿元人民币,是北大方正集团有限公司控股的方正证券股份有限公司(SH 601901)之全资子公司。方正和生是经中国证监会批准从事私募基金管理及相关业务的专业性证券公司私募投资基金子公司,组织机构代码为91110000560430797U,协会会员编号为PT2600011619。
方正和生累计在管基金规模达43亿元,其中2018年新募集基金规模为5.5亿元。方正和生目前在管基金共计9支,其中2018年新设立基金3支,投资领域主要集中在大健康、TMT和教育,所投资项目阶段从成长期向初创期延伸。2018年包括美团点评在内的方正和生已投项目实现了IPO,美团点评由方正和生于2016年3月投资,2018年9月在港交所正式挂牌交易,发行价为69港元,按发行价计算美团点评将募集资金约325.5亿港元,是继小米之后香港第二只同股不同权的超级独角兽IPO。
尽管资管新规的出台对整个券商私募行业的基金募集速度和规模造成了一定程度的影响。但展望未来,方正和生将继续发挥与方正集团的资源协同优势,为被投企业提供增值服务,赋能初创企业,助力企业快速成长。2018年9月,北大方正集团旗下北大医疗集团首支创投基金在中国基金业协会成功备案,该创投基金由北大医疗协同方正证券下属私募投资基金子公司方正和生联合发起,基金重点关注领域包括医疗技术及医疗器械、分子诊断及检测服务、数字医疗等高成长细分领域、生物医药等,旨在发挥方正集团多个板块的协同优势,落实北大医疗创新战略,助力孵化创客能力的提升,实现产学研一体化目标。
5.2 国都创投—转型母基金
国都创业投资有限责任公司(以下简称国都创投)成立于2016年4月,注册资本1亿元人民币,为国都证券(870488)旗下开展私募基金管理业务的全资子公司,组织机构代码为91350200MA347T0A5J。
国都创投所管理的私募股权投资基金及创业投资基金共计5支,除苏州国都海联创业投资合伙企业(有限合伙)外,均已投资完毕。从退出情况上看,国都创投此前的直投项目芯能科技已于2018年7月在上交所上市,芯能科技主营业务包括分布式光伏电站投资运营、分布式光伏解决方案提供以及光伏产品研发制造。此外,此前的直投项目龙门教育已于2017年11月通过并购实现退出,投顾项目微影时代被猫眼娱乐并购后于2019年1月在香港上市。
国都创投2018年起将发展重心转移至私募股权母基金,积极与长三角地方政府合作设立母基金投资于子基金。国都创投2018年迄今设立的私募股权母基金有:1.在管规模20亿元的国都东方汇赢(苏州)股权投资母基金企业(有限合伙);2.在管规模5亿元的围场满族蒙古族自治县兴围发展基金(有限合伙)3.签约管理规模30亿元的马鞍山郑蒲港产业发展母基金。合计在管规模25亿,签约管理规模30亿。从投资阶段上看,母基金采用“30%早期+70%中后期”的组合模式,有利于完整产业链的投资和布局。
纵观整个券商私募行业,国都创投认为资管新规对多层嵌套的限制,已对行业内部分基金的募集形成了一定程度的影响。国都创投积极与政府引导基金合作,并有效利用国都证券和国都证券股东的自有资金开展母基金业务。
国都创投对母基金业务未来的发展前景持积极乐观态度,力争经过3年时间将母基金管理规模扩大至200亿元,未来关注领域继续集中在智能制造、医疗服务等符合政府产业规划的领域。国都创投看重GP产业背景及团队与投资策略的契合度,尤其是GP团队对项目的早期发现和锁定等方面的综合投资能力,打造自身成为注重行业研究、风险控制以及投资管理的母基金管理人。
5.3 华泰紫金—多元化布局
2008年8月,经中国证监会批准,华泰证券股份有限公司(SH 601688)设立全资子公司—华泰紫金投资有限责任公司(以下简称华泰紫金)专门从事股权投资业务。公司注册地位于南京市,注册资本为60亿元,组织机构代码为913200006798204772。
华泰紫金在管私募及直投基金共计29支,认缴规模超过400亿元,实缴规模375亿元,基金布局呈现多元化,范围涵盖了医疗健康、TMT、智能制造、及并购领域。华泰紫金2018年投资项目共计59个,其中股权投资类项目53家、债权投资类项目6家;投资金额合计人民币264,582.87万元,其中股权投资类项目 金额人民币252,627.20万元、债权投资类项目金额人民币11,955.67万元。。其中,华泰紫金于2018年完成挪威单项目基金备案,挪威单项目基金认缴4.5,实缴4.11亿元,该基金用于曲美家居与华泰紫金向挪威奥斯陆证券交易所上市公司Ekornes ASA全体股东发起全现金要约收购。交易中曲美家居与华泰紫金拟收购高端家具制造商Ekornes ASA至少55.57%的股份,交易总作价将达到40.63亿元人民币。此外,华泰紫金于2019年新设立了规模25亿元的紫金弘云健康产业基金,该基金的核心投资策略是围绕“新零售”、“新医疗”、“新技术”,在医疗健康行业最新政策的指导下,选择“医药分家”下社会渠道最大的渠道—医药零售和医药电商进行布局,并以新零售技术予以赋能。基金选择具有复制能力的民营医疗机构和连锁诊所以及具有核心技术的智慧医疗和医药医疗技术进行投资,整合产业和资本运作资源,打造大健康产业生态圈。华泰紫金已投项目退出情况较为乐观,已投项目中神州高铁、鹏鹞环保、世名科技等项目均已实现IPO,贵州一树药业、汇通达等项目也已通过并购完成退出。
华泰紫金于2016年3月起也涉足母基金业务,设立了华泰招商(江苏)资本市场投资母基金(有限合伙),以投资于互联网、高端装备制造、生物技术、高新材料、新能源、智能设备、文化传媒等领域的高增长企业。母基金将主要通过设立或投资夹层基金、并购基金、产业基金、风险投资基金等私募股权投资基金等方式对高增长非上市企业进行股权或与股权相关的投资,以及投资于中国境内上市公司非公开发行的股票、债券和权证等,倾向于投资的非上市企业主要为中国境内架构的中期及成熟期的企业,以及原为中国境外架构红筹回归。
华泰紫金也对当前一二级市场估值倒挂现象表现出一定程度关注,几年前股权投资市场过热,大量资金蜂拥进入争抢稀缺的优质项目推高了估值,出现了2018年大量独角兽上市破发的现象。2018年资管新规的出台也对私募股权基金的募资有较大影响,预计随着涌入股权投资市场资金的减少,项目估值将进一步回落至合理区间。
对于未来的规划,华泰紫金认为采用注册制的科创板将为股权投资机构带来一大新退出通道,且科创板的定价和流动性机制合理,为科技创新企业的发展提供更大支持。此外,华泰紫金看好定向可转债在并购重组融资渠道中的应用。2019年1月,华泰联合证券助力苏州赛腾精密电子股份有限公司发行市场首单定向可转债,上市公司在并购重组中定向发行可转换债券作为支付工具及融资手段,有利于增加并购交易谈判弹性,为交易提供更为灵活的利益博弈机制,能够有效缓解上市公司现金压力及大股东股权稀释风险。
5.4 国金鼎兴—发力科创板
国金鼎兴投资有限公司(以下简称国金鼎兴)于2012年6月在上海浦东新区注册成立,系国金证券股份有限公司(SH 600109)旗下券商私募投资基金子公司,注册资本人民币10亿元,主要从事私募基金管理、私募股权投资等私募投资基金业务,组织机构代码为91310000598151988D。
截至2018年底,国金鼎兴在管基金达26只,总规模超过160亿元。其中,2018年新募集基金6只,新募集金额达19.46亿元,新募集基金主要为私募股权和并购夹层基金。从投资情况上看,国金鼎兴2018年共计投资13个项目,投资总规模达8.41亿元。此外,国金鼎兴2018年通过并购和回购共计退出6个项目,退出金额达6.17亿元。
随着资管新规的出台,原有夹层并购基金中银行作为优先级出资人,上市公司作为劣后级出资人的模式已经无法满足资管新规中风险共担的要求。此外,资管新规对杠杆的限制和合格投资者的严格认定也为各家券商私募机构原有的募资模式增加了难度。基于此,国金鼎兴积极调整募资策略,与诺亚财富、陆金所等第三方理财机构及厦门、南通、无锡等地政府引导基金和保险机构深度合作,开拓多元化资金渠道,取得了亮眼的成绩。
随着一级市场投资标的估值逐渐回归合理区间,国金鼎兴看好科创板作为创投基金未来的退出渠道。国金鼎兴在2019年将继续保持2018年的投资节奏,同时根据市场情况灵活进行调整。目前国金鼎兴已投项目中有近十家符合科创板报会要求,主要为5G、半导体、医药等领域的项目。目前看来,科创板标的一级市场的估值普遍相对较高,加大了对投资机构的投资判断能力的考验。依托国金证券投行和研究所,国金鼎兴将积极参与科创板相关的一级市场投资,并于近期完成科创板基金的募集工作。从投资领域上看,国金鼎兴将秉持一贯稳健的投资策略,在生物医药和医疗器械领域继续耕耘,同时增加高端制造、新材料及集成电路等领域的投资比重。
5.5 广发信德—靠拢早期
广发信德投资管理有限公司(以下简称广发信德)成立于2008年12月,注册资本28亿元人民币,是广发证券股份有限公司(SZ 000776)的全资私募基金子公司,合计员工77人。广发信德是经中国证监会第二批批准开展券商直接投资业务的试点公司之一,组织机构代码为916501006824506815。
目前广发信德在管基金总规模超过220亿元,其中人民币基金规模为215亿元,美元基金规模1.64亿美元。广发信德目前管理基金34支,2018年新募集的基金11支,共计42.45亿元人民币。在2018年广发信德的投资表现丝毫没有减弱的趋势,所投资的47个项目(37个人民币项目,10个美元项目)投资总规模达29亿元人民币,其中人民币投资21.7亿元,美元投资折合人民币达7.3亿元。广发信德同时管理大规模的人民币基金和美元基金,在国内券商私募子公司当中属于市场化较高的存在。目前主要业务涵盖股权投资、夹层投资,覆盖阶段涵盖VC、PE、并购三大投资阶段。
虽然募资端仍然面临困难,项目退出的压力稍大,但由于资金流动性较2018年而言相对灵活,广发信德对于2019年的前景十分看好。作为起步较晚的第二批开展券商直投业务子公司,广发信德点出了目前行业中普遍存在的问题——资管新规的出台对于券商私募子公司的限制效被加重放大。在募资方面,保险资金也无法介入券商私募子公司的基金运作,让募资渠道被进一步收窄。同时,虽然券商私募子公司从法律上被定位为金融机构,然而在目前的实际运营情况中并不能获得管理机构颁发的金融机构许可证,这让券商私募子公司的生存情况透露出了几分尴尬。
对于未来的发展,广发信德对于上市前的股权投资项目将会往早期阶段发展,同时与上市公司合作进行一系列的产业并购。广发信德主要关注的投资领域为智能汽车、智能家居、集成电路、人工智能、集成电路、半导体、5G产业链、生物医药。
5.6 招商致远—培育中国经济新动能
招商致远资本投资有限公司(以下简称招商致远)成立于2009年8月,注册资本21亿元,是招商证券股份有限公司(SH 600999)旗下私募基金子公司,组织机构代码为91110000694958693A。
招商证券是招商局集团控股的全牌照券商,以“打造中国最佳投资银行”为战略愿景,为客户提供全功能、全产业链的综合金融服务。招商致远资本作为招商证券的全资子公司,主要业务包括私募股权投资基金管理、产业投资基金管理、夹层基金管理等,通过与招商局集团和招商证券各板块联动,致力于价值投资,为资本市场各方参与者提供多层次的金融服务和优异的价值投资。目前招商致远资本已积极布局Pre-IPO、产业并购基金、成长基金、创投基金、夹层基金、孵化器母基金等业务,基金谱系完整,产业覆盖广泛。目前招商致远的在管基金总规模为29亿元,所管理的17支基金全部为人民币基金,其中包括部分SPV业务,在未来的一段时间内也将会拓展美元股权投资基金业务。
在2018年,招商致远的投资总规模为16.7亿元人民币,共计投资了14个项目;退出金额为7.33亿元人民币,共计退出项目5个。2018年招商致远完成募集1支规模3亿元的人民币基金,另有3支基金将在2019年募集。招商致远的运营模式相对于其他的券商私募子公司而言,更加具有多样性。
2018年,招商致远资本进一步夯实投资管理平台,全方位提高“募、投、管、退”各环节专业能力,提升运营管理效能,积极做大做强私募股权投资业务。依托既有业务优势和基础,公司积极联动招商局集团内部资源,积极推动产融结合,打造合作共赢的投资生态圈,加大基金募集力度。同时,招商致远积极探索新设大健康产业基金、TMT产业基金、创投基金等机会,部分基金已经达成募集意向。在拓展基金类型的同时,招商致远持续打造团队专业化的投资能力,逐步补充重点产业的专业人才,加大项目开发力度与项目资源统筹能力。截至2018年末,招商致远资本累计资产管理规模超过210亿元,累计投资规模超过100亿元。2018年招商致远投资行业布局广泛,涉及金融科技、教育、文化、高端制造、人工智能等,包括投资了德必文化、今日投资等多个细分行业龙头企业。同时,招商致远资本还与深康佳A(SZ 000016)、中保投资有限责任公司、南京新工投资集团等大型企业签署了战略合作协议,与各合作方在资本市场领域展开广泛业务合作。
招商致远资本认为,2018年的股权投资市场,募资难现象日益加剧,一二级市场的估值出现了较为严重的倒挂,投资机构对优质标的角逐更加激烈,因此更加考验基金管理人的综合能力,有品牌、有资源的投资机构将会更多地受到市场的青睐。对于券商私募子公司的发展而言,随着私募新规、资管新规等一系列监管政策的落地,券商私募行业的运作更加规范化,对于行业中一直以来管理规范、注重风控合规的机构会更有利。在此背景下,招商致远资本作为唯一央企控股券商的私募基金子公司,在基金的“募、投、管、退”各方面都具有一定的竞争优势。
展望未来,招商致远资本将继续坚持市场化发展的方向,加强与各级政府、央企、国企及民营企业的合作,优化客户服务体系,聚焦国家战略新兴产业,夯实投资管理能力,不断构筑在投资行业的竞争壁垒,通过充分融通招商局集团及招商证券的产业及金融资源,加强“以客户为中心”的综合服务,助力推动中国经济新动能的发展。
5.7 平安财智—科技金融推手
平安财智投资管理有限公司(以下简称平安财智)是平安证券股份有限责任公司所属的券商私募子公司,注册资本6亿元,三证合一代码为91440300680396263N。平安证券经中国证监会批准直接股权投资业务试点后,于2008年9月在深圳成立了平安财智投资管理有限公司。目前平安财智共有在管基金16支,全部为人民币基金,在管基金总规模为250亿元人民币,主要的基金包括:平安天煜、平安天惠、长投基金、智精基金等。
2018年平安财智新募集基金3支,募集资金规模为3.14亿元。平安财智主要关注的投资领域为科创板主导方向及TMT、先进制造、新能源汽车及核心零部件方案驾驶相关行业、半导体零部件、物联网、医疗健康(专科医疗、医疗器械、创新药)、环保产业(环境治理、城市固废)、消费升级。平安财智2018年投资了两个项目,投资规模合计为1.5亿元人民币,两个项目所处领域分别为医疗健康领域消费升级领域。其中消费升级领域项目目前已经通过IPO上市辅导。另外,2018年全年平安财智共退出项目4个,总体退出规模达4.9亿元,分别为3个上市后减持项目及1个并购退出项目。
从以上平安财智投资及退出的概况来看,可以说是十分高效,但与此同时在调研中也反映了行业内的一系列问题。首先,平安财智认为一二级市场估值倒挂的现象十分普遍,这当中有项目方对于业绩过于乐观的原因。同时,券商私募行业应该从更多方面解决募资问题,比如被列入银行产品代销的序列当中,或为新的业务开通绿色通道,目前券商私募行业内普遍都有配售以及定增等业务的需求。
平安财智在未来会围绕平安集团发展主题在偏好领域进行投资,并密切关注科创板的周边业务。当前平安集团的发展主题为“金融+科技+生活服务”,成为国际领先的科技型个人金融生活服务集团。集团拥有庞大的优质个人客户资源,是平安证券以及平安财智区别于其他券商私募子公司的独特的优势。
5.8 国信弘盛—注重产业联动
国信弘盛创业投资有限公司(以下简称国信弘盛)成立于2008年8月,注册资本40.5亿元,备案编号为PT2600011648,是国信证券股份有限公司(SZ 002736)的全资私募基金子公司,母公司国信证券的主要股东包括深投控、华润信托。作为国信证券综合金融服务的重要平台,国信弘盛通过募集设立并管理投资基金等方式,开展股权投资、股权投资基金管理、股权投资顾问等业务,在公司投资策略上十分注重与产业之间的联动。
国信弘盛2018年在管的12支基金总规模近100亿元,全部为人民币基金。其中2018年新募集基金共2支,募资规模达20亿元。国信弘盛在管基金主要包括:国信大族基金、国信蓝思基金、国信众创基金、同盛基金、国信运通基金、华文弘盛基金、国信能源基金、弘盛联发基金等。同时,国信弘盛与张家港国资运营平台——张家港产业资本中心合作设立规模约20亿元的张家港弘盛产业资本母基金。国信弘盛在投资端共计投资2个项目,投资规模近2亿元人民币,分别为:前海母基金、三盟科技。国信弘盛2018年全年共退出6个项目,退出金额达4亿元。此外,国信弘盛还有1个项目贝通信(SH 603220)成功IPO,另有1个拟IPO项目在会审核。
国信弘盛是第三家获监管部门批准设立的券商直投机构,在行业已深耕多年。国信弘盛认为券商私募子公司作为私募基金行业的重要参与主体,在整个一级市场投资机构当中还是属于相对特殊的一类,需要受到来自于中国证券业协会及中国证券投资基金业协会的双重管理。从2006年国务院印发文件允许券商开展直投业务,从政策上确定了券商直投的地位开始,到后来的业务指引、管理规范的相继出台,以及近两年的券商直投行业整改,监管部门对于券商私募机构的监管思路越来明确和清晰,监管制度不断健全完善,为券商私募机构的健康发展提供有力保障。
面对当前私募投资机构在资金、项目、人才等方面日趋激烈的竞争,券商私募机构在竞争中可以充分发挥自身的券商股东背景、规范的治理体系等优势。对于未来而言,国信弘盛将加大力度与上市公司、产业集团进行产业联动,在母基金以及产业基金方面进行深耕,强化投后管理与母基金团队建设。在国内各地根据规划引导,进行目标产业布局,做到产业聚焦,形成独有的投资风格。除此之外,国信弘盛也十分看好科创板的发展前景,目前已有1个投资案例项目(易点天下)计划在科创板上市。
附录:证券公司及其私募基金子公司规范平台名单 (截至2018年12月底,按整改方案经联合机制审查认可后所公示的批次顺序排列)





