2024年,投中网撰写了一篇题为《一级市场全面进入国资时代》的文章,其中记录了2019年-2023年全国国资机构的投资数据:直投金额高达1.59万亿,直投了约1.29万家企业。
这相当于“每3家企业中,就有一家企业被国资机构直投;每融资100元,就有25元直接出自国资之手”。足见自2019年之后,国有资本在一级市场上的巨大影响力。
但随着国资规模扩张,阻点、痛点也逐渐显露:投资程序冗长、决策行政化明显、市场化激励约束机制不健全,以及考核周期过短。这些问题都大大限制了国资投资效率。
随着中国科技创新与产业升级进入新阶段,国资投资的制度性转型也到了关键时刻。
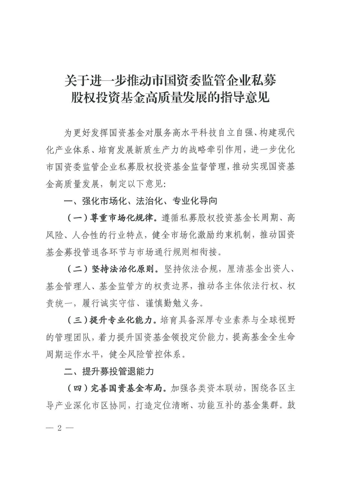
刚刚,上海市国资委发布《关于进一步推动市国资委监管企业私募股权投资基金高质量发展的指导意见》(以下简称《意见》)。
文件共三大部分、16条细则,在核心导向、投资能力、管理机制等多环节均有突破,其中管理费支付差异化、倡导国资领投、定价随行就市、投决机制优化等多项举措在国内省市级国资监管文件中属首次明确提出。
支持跟投与超额收益分成、投后信息互通等条款同样具有创新性和吸引力,形成了一套兼具突破性与可操作性的制度安排。
特别是《意见》在开篇即点明三大核心导向:"尊重市场化规律""坚持法治化原则""提升专业化能力"。三条主线环环相扣,以市场化为改革的中心,以法治化为市场化划定边界、提供保障;以专业化将市场化原则真正落地。读懂这三条主线,才能看清《意见》背后的改革逻辑。
01.市场化
松绑全链条,让国资像市场机构一样运作
《意见》开篇明确提出了国有股权投资基金的三大核心导向:“尊重市场化规律”“坚持法治化原则”“提升专业化能力”,为下文具体举措奠定了基调。
其中,市场化是篇幅最重、突破力度最大的主线。《意见》写到:遵循私募股权投资基金长周期、高风险、人合性的行业特点,健全市场化激励约束机制,推动国资基金募投管退各环节与市场通行规则相衔接。
这意味着,对国资基金的监管,不能再简单套用传统国资监管的思维与方式,而是应该尊重私募股权投资基金的行业发展规律,制定能够与一级市场通行规则相适应的运作方式。
《意见》第六条、第十一条、第十二条、第十三条,逐一拆除了制约市场化运作的制度壁垒。
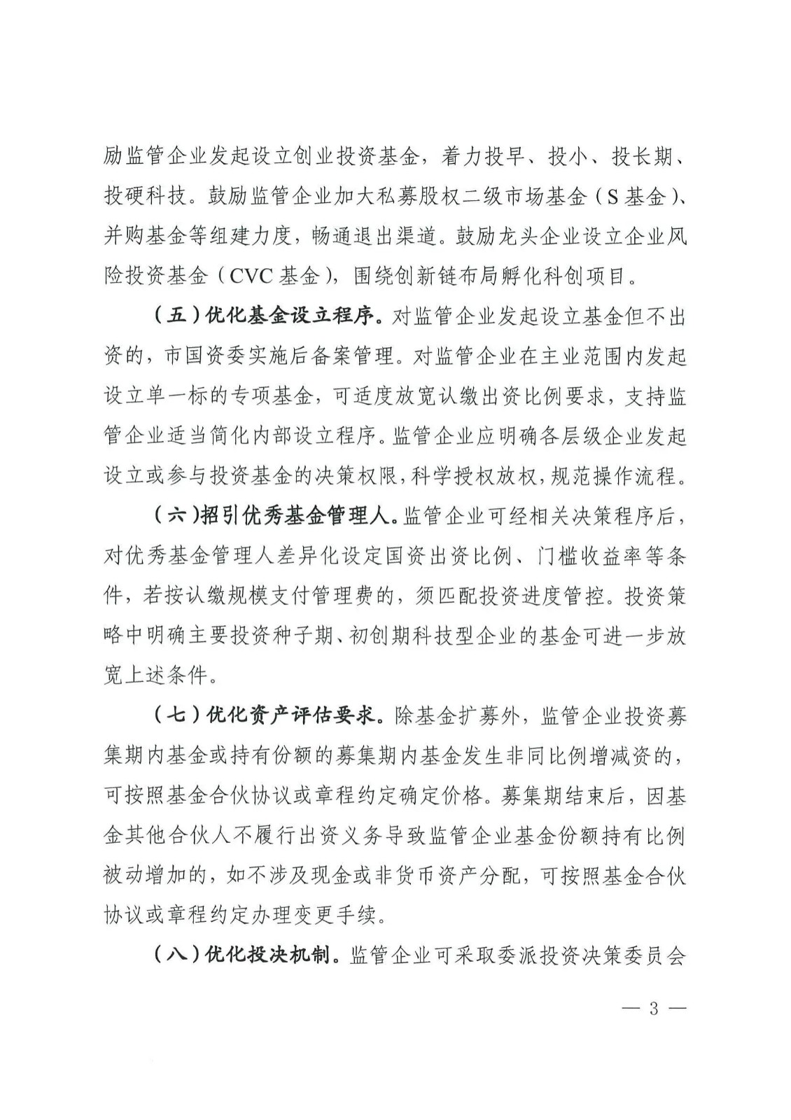
第六条,可按认缴收费,吸引优秀管理人
长期以来,国资出资人更多按照实缴规模甚至实际投资金额支付管理费,这对于处于初创期或种子期的优秀基金管理人而言,资金压力大、运营掣肘多。
《意见》第六条在招引优秀基金管理人方面释放了灵活性:允许对优秀管理人按认缴规模支付管理费,前提是须匹配投资进度管控。
这一调整释放了重要信号:上海国资愿意用市场通行规则与优质GP打交道。在当下募资分化加剧的环境中,这一方面,缓解了初创期或种子期基金优秀管理人的生存压力;另一方面帮助上海国资在与优质管理人的合作竞争中取得更多主动权。
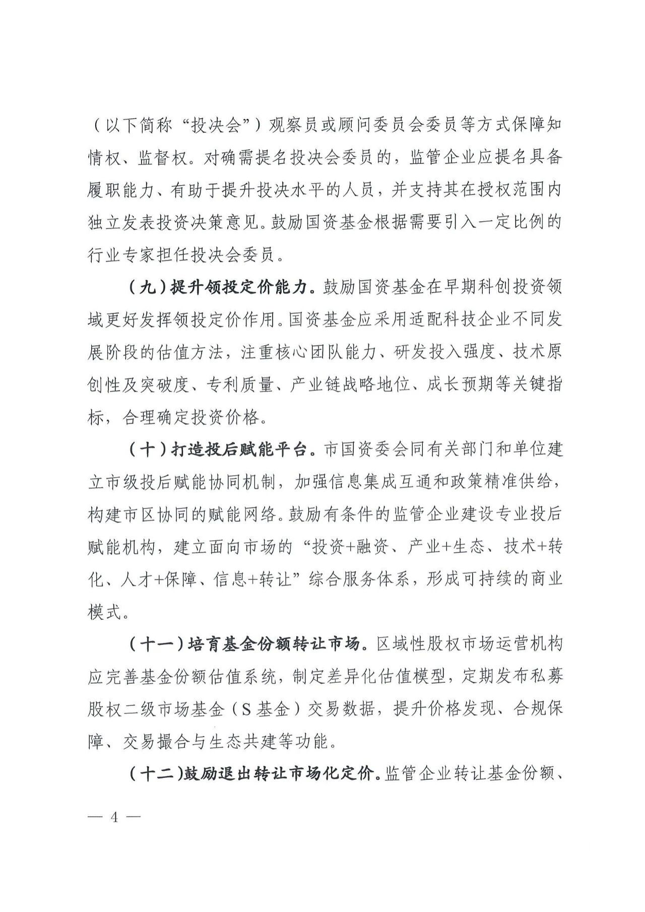
第十一、十二条,优化退出定价机制
退出难,一直是国资基金的老大难问题。症结不只在程序繁琐,更在于定价缺乏依据。S市场上基金份额的转让价格,由于流动性折扣往往低于账面价值,但现有估值模型无法充分反映这一折扣,市场上也缺乏足量的公开交易数据作为参照。两相叠加,国资LP面对折价转让时难以作出合规决策,主动退出渠道因此受限。
《意见》针对这一问题从两个层面分别发力。
第十一条着力补齐市场交易的基础设施。《意见》要求区域性股权市场运营机构完善基金份额估值系统,制定差异化估值模型,定期发布S基金交易数据,提升价格发现、合规保障与交易撮合功能。这是解决退出定价难题的前提条件,只有市场上积累了足够的公开交易数据和可信的估值参照,折价决策才有客观依据。
第十二条则在机构决策层面松绑。《意见》明确,监管企业转让基金份额或公司制基金转让已投企业股权时,可依据第三方机构基于项目情况、可比市场案例、资产流动性等因素出具的估值报告,合理确定调价幅度。值得注意的是,监管企业在批准转让方案时,可同步批准后续在未征集到意向受让方情形下允许阶梯调价的幅度和下限,这意味着不必因价格未谈拢就反复报批,一次授权可覆盖后续的价格调整空间,大幅提升了交易执行效率。
两条合并来看,第十一条解决价格发现问题,第十二条解决决策效率问题,共同指向同一个目标:在维护国资权益的前提下,为国资基金的主动退出打通更具操作性的通道。
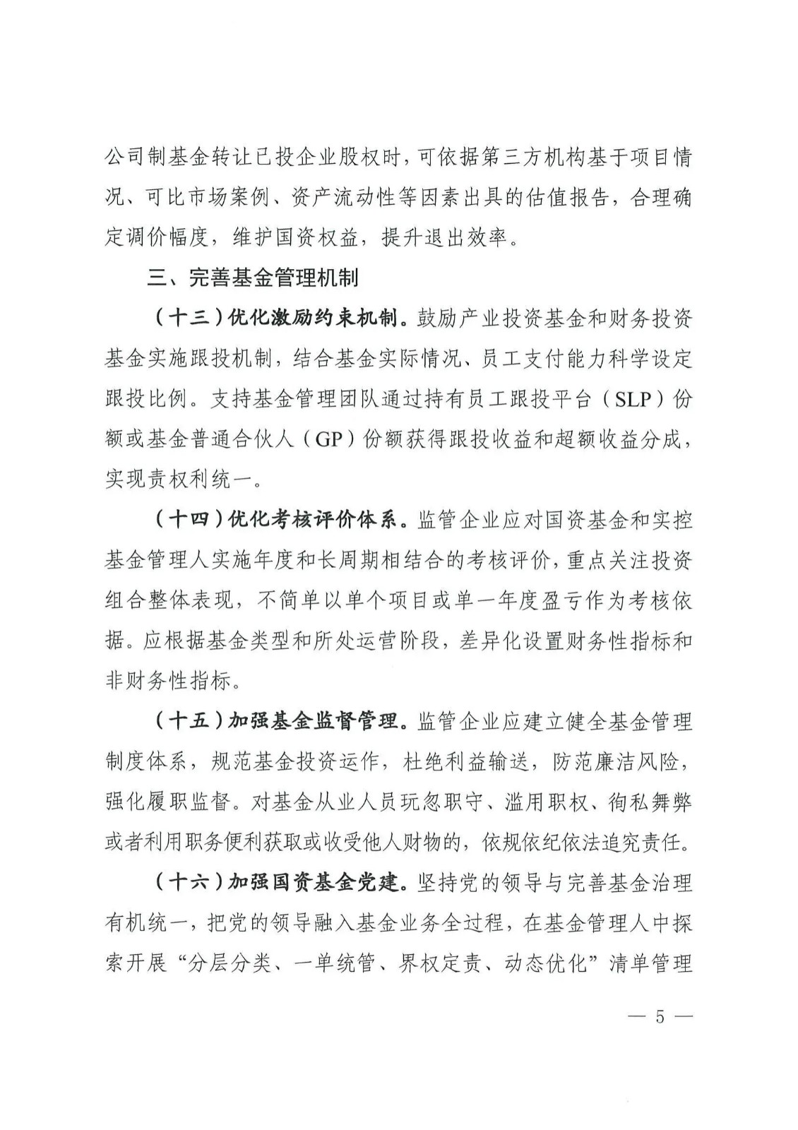
第十三条,跟投与Carry进入顶层设计
上述三项是制度层面的外部松绑,这一条则是触动国资基金内部运作逻辑的核心。
《意见》第十三条提出优化激励约束机制。鼓励基金实施跟投机制,支持基金管理团队通过持有员工跟投平台(SLP)份额或GP份额获得跟投收益和超额收益分成,实现责权利统一。
根据投中嘉川近期组织的国资调研及闭门研讨,大部分国资平台普遍未建立市场化激励机制,尤其在跟投和Carry分配等机制探索上仍较为有限。
正如《意见》所指出的,私募股权投资天然具备“长周期、高风险、人合性”的特征,对市场化机构如此,对国资机构亦然。股权投资本质上是“人的生意”,只有建立风险与收益相匹配的激励机制,才能吸引和留住真正具备市场化能力的投资人才,进而打造出有竞争力的国资基金。
此次在监管文件中明确国资基金的跟投收益与超额收益分成,为制度落地提供了顶层设计依据,也一定程度上破解了过去无制度可依或有制度难执行的困境。
02.法治化
明确国资的管理边界
市场化解决的是“怎么做”的问题,而法治化则解决“谁来做、做什么”的问题。《意见》中法治化的核心,是厘清出资人、管理人与监管方的权责边界,实现有所为而有所不为。
这看似是一句老生常谈,但在国资投资实践中,权责边界模糊是长期痛点。这次上海在资产评估、考核评价等方面,都做出了明确的界定。为国资投资扫除了阻碍,划好边界。
第七条,简化资产评估,两类情形可依协议定价
《意见》第七条规定“除基金扩募外,监管企业投资募集期内基金或持有份额的募集期内基金发生非同比例增减资的,可按照基金合伙协议或章程约定确定价格。募集期结束后,因基金其他合伙人不履行出资义务导致监管企业基金份额持有比例被动增加的,如不涉及现金或非货币资产分配,可按照基金合伙协议或章程约定办理变更手续。”
传统上,根据《国有资产评估管理办法》,国有企业参与的基金发生各出资方不按各自份额等比例增资或减资时,属于“非上市公司国有股东股权比例变动”,通常需进行资产评估、进场交易等程序。基金虽非传统意义上的公司,但出于审慎考虑仍时常被要求评估。这种管理方式带来两个问题:一是评估流程耗时较长;二是与市场通行规则冲突。
此次明确了两类可简化处理的情形:一是基金仍处于募集期,二是募集期结束后监管企业因其他合伙人违约而被动增持。后者在实操中尤为常见——持股比例的提升并非主动购入,而是他方失约的连带结果,且不涉及实际资产分配,故允许直接依合伙协议办理变更手续,无需走评估、进场交易等国资监管程序。
这一安排在保障国有资产安全的前提下,提升了效率,也体现了国资监管从流程合规向实质风险管控的转变。
第十四条,优化考核评价体系
《意见》第十四条提出“实施年度和长周期相结合的考核评价,重点关注投资组合整体表现,不简单以单个项目或单一年度盈亏作为考核依据”。
这一调整为耐心资本提供了制度保障,有助于引导投资行为更加聚焦长期价值创造,更好匹配科技创新规律。同时,关注投资组合表现,不以单个项目或单一年度盈亏作为考核依据也符合私募股权的市场规律,有助于将国资基金的投资与早期科创投资统一起来。
此外,《意见》还在放宽单一标的专项基金出资比例、完善国资基金布局等方面做出了相应安排,形成了覆盖募投管退全链条的政策闭环。
03.专业化
加强能力建设,让改革真正落地
方向定了、边界划了,但“人”依然是改革关键因素。《意见》多条措施直指国资团队决策、领投和投后赋能的能力建设。
第八条,投决机制优化,强调专业判断与权责厘清
《意见》第八条从三个层面优化投决机制,既体现了法治化原则,又体现了专业化建设。
首先,“监管企业可采取委派投决会观察员或顾问委员会委员等方式保障知情权、监督权”,这意味着将决策权交还给基金管理人,国资只保留知情权和监督权。
其次,“对确需提名投决会委员的,监管企业应提名具备履职能力、有助于提升投决水平的人员,并支持其在授权范围内独立发表投资决策意见”。过去国有企业对外委派投委会成员时,投委通常还需完成国资内部流程后才可发表机构意见,而部分项目的决策窗口期往往很短,大大影响出资基金的决策效率。
此次允许委员在授权范围内独立发表意见,意味着其需基于自身对行业、技术、团队的专业判断作出决策。这一调整,实质上是将权利与责任一并下放,倡导国资机构建设专业团队,做专业的事。
第三,“鼓励国资基金根据需要引入一定比例的行业专家担任投决会委员”。这一规定的约束对象是国资自己发起管理的基金,旨在借助外部专业力量提升国资对专业领域判断的准确性,改变以往仅由内部团队闭门决策的局面,为科学决策提供有力支撑,更好落实政策意图。
第九条,倡导领投定价,支持早期科创投资
过去,国资在股权直投中更多扮演跟投者角色。原因很简单,领投方须承担估值定价的主要风险与责任,国资机构出于风控压力,倾向于等市场化机构先行定价,以此作为项目质量的背书。
但《意见》第九条明确,鼓励国资基金在早期科创投资领域更好发挥领投定价作用,并给出适配不同发展阶段的估值方法。
这一条款的意义不仅在于鼓励国资将投资阶段前移,更在于配套了估值工具支撑,在风险更加科学可控的前提下,支持早期科技创新。
而且,在当前中国私募股权市场中,国资机构已从幕后走向台前,日益成为服务国家战略、引领科技创新的重要力量。加强国资领投能力建设,既是战略所需,也是中国特色股权投资体系走向成熟的必然选择。
第十条,打造投后赋能平台,打破信息壁垒形成协同网络
《意见》第十条提出,多部门共建市级投后赋能协同机制,加强信息互通和政策精准供给;并鼓励有条件的监管企业设立专业投后赋能机构。
这一机制的核心在于打破各基金之间的信息差,将分散的投后资源整合起来。过去投后服务更多依赖基金管理人各自推进,资源较为分散,企业需求难以被系统覆盖。
政策通过市区级协同打通信息壁垒,专业机构提升服务能力等,最终目标是让投后服务成为吸引项目的核心竞争力,实现从资金供给到生态赋能的升级。
04.结语
中国私募股权市场的主导力量,正在加速向国资机构转移。这一趋势既有地缘政治的外部压力,也有国家产业战略的内在驱动。
在此背景下,国资机构如何从合规的出资人转变为有能力的投资人,是在当下这一时期亟需思考的问题。
定价机制的松绑、跟投激励的打开、领投能力的明确,这些《意见》中的条款,指向的其实是同一件事:让国资机构能够用市场化的方式建立生态、配置资本、留住人才、发展产业。
如何在“既不放弃国有资本的安全底线,也不回避市场规律的客观要求”这两个大前提下,让国资机构真正具备在市场中独立判断、有效竞争的能力,它所承载的支撑科技创新、服务国家战略的使命,才有切实落地的基础。
这也是这份《意见》真正尝试解决的问题。
以下为《意见》原文:






全部评论