近日,保险AI科技公司暖哇洞察科技有限公司(下称“暖哇科技”)正式向香港联交所递交上市申请,摩根大通、汇丰为暖哇科技的联席保荐人。
作为国内AI赋能保险科技公司,2025上半年财报数据显示,暖哇科技实现收入4.31亿元,同比增长46.4%;同期公司经调整净利润为0.45亿元,同比增长71.63%。受公司融资带来的估值上涨、计入成本影响,公司目前仍有账面亏损,但其表示该亏损将在完成上市后终止。
从业务模式来看,暖哇科技通过促成的保险订单、降低的保险赔付比例获得保险公司提成。2023年起,其借助开源大模型+自身数据库储备推出多个AI服务系统,不断完善保险全周期解决方案。截至目前,暖哇科技已实现承保流程、理赔流程AI自动化处理。
AI+保险,红杉加码众安子公司
暖哇科技2018年诞生之初,众安保险就扮演着核心出资方的角色。直至2019年,暖哇科技现任董事长、CEO卢旻加入,并开始主持公司经营和保险业务拓展,公司的实控权才发生转移。
作为从0接手暖哇科技的卢旻,其加入公司创业前就已在保险行业深耕近20年。
公开资料显示,卢旻毕业于上海海事大学电脑应用专业,毕业后赴中国江南大学任教。2000年,卢旻跟随沪漂大潮来到上海闯荡,并加入了重视保险数字化运营技术的易保网络,正式与保险行业结缘。
此后的15年间,卢旻在易保网络见证了科技、互联网对于保险公司业务转型升级的巨大加持。与此同时,他也一步步走到了公司业务运营副总裁的职位。
卢旻接受《科创板日报》记者采访时介绍,2013年以后互联网成为连接客户的新渠道,这提升了保险公司直接与客户建立联系的服务效率与响应速度。而2015年从易保网络跳槽到真正的互联网企业阿里巴巴后,他的对互联网技术、产品思维的认知更为深刻。
他在采访中直言,到更优秀的科技公司学习如何从市场的角度去理解产品,看看一款产品是怎么被客户接受、怎么真正满足市场需求的,对其日后的思考方式有很大帮助。
在短暂任职于上海保险交易所执行委员会后,卢旻选择“顺从本心”,再次回归保险经营业务一线,并最终加入暖哇科技。
卢旻入主暖哇科技后不久,与他有着类型任职履历的蔡建卫也加入到创业队伍中,两人一同组成了公司的业务决策核心。
招股书显示,蔡建卫曾是卢旻在易保网络的同事,其曾任公司副总裁,并与卢旻同一时间离职。离开易保网络后不久,蔡建卫选择跳槽到了蚂蚁金服,负责本地钱包、平台产品风控相关业务。
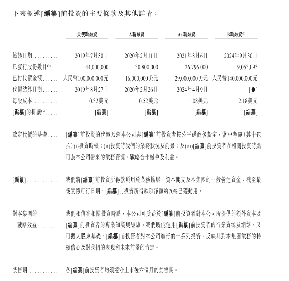
凭借二人的任职背景以及“保险+科技”的发展理念,暖哇科技很快收获资本关注。自2018年成立以来,暖哇科技累计完成4轮融资,总计融资金额5.6亿元。

其中,红杉中国在暖哇科技成立的最初几年接连参投公司天使轮、A轮、A+轮,累计投入约1.1亿元。早期融资的介入也使得红杉中国成为暖哇科技股东名单中,持股比例仅次于众安保险、卢旻的第三大股东。截至IPO前,红杉中国直接持有暖哇科技15.9%的股份,稳居第三大股东地位。
在红杉之后,宽平资本、龙湖资本、光源资本、德同资本、联想创投,以及来自韩国的KTB投资集团也接连参投了暖哇科技。
不过值得一提的是,早在2024年9月暖哇科技的B轮融资协议就已签订,但截至递交招股书该交易仍未落地。
据B轮融资协议显示,梁溪科创、众安科技将分别以1亿元、0.4亿元购买暖哇科技部分股权。同时为保障卢旻的持股比例,公司将为其补偿增加一定持股。协议签约后股权交接很快结束,但相关资金迟迟无法到位。据招股书重大合同相关内容显示,2025年以来公司多次与梁溪科创修订及重列股东协议,涉及股东权利义务、企业管理、合规承诺、公司及附属公司管理等。
暖哇科技在招股书中透露,B轮融资预计将于2025年9月30日前完成。据此轮认购金额计算,暖哇科技IPO前估值约为32.81亿元。
目前,卢旻通过多家公司实际持有暖哇科技28.76%的股份,而众安在线通过ZATechnology、AbsoluteCapital等主体持股31.65%,是公司当前实际大股东。
国内最大AI保险服务商,下一站出海
从公开经营数据来看,暖哇科技近年业务规模呈现增长态势。
收入方面,2022年至2024年,暖哇科技分别实现年收入3.4亿元、6.5亿元和9.4亿元,复合增长率为65.5%。在扣除可转换可赎回优先股公允价值影响后,暖哇科技同期经调整净利润约为-0.79亿元、0.19亿元和0.58亿元。
在营收增长、利润转正背后,是国内保险行业AI服务需求激增。
当前,保险行业处于数字化转型阶段,AI技术在保险业务各环节的应用逐渐增多。从承保环节的风险评估,到理赔环节的欺诈识别,AI技术的应用对保险行业运营效率及风险管理流程产生影响。
暖哇科技作为众安保险旗下子公司,率先承担了其AI风控、理赔判断的技术研发和应用尝试。受益于众安保险的扶持与采购,暖哇科技基于母公司业务不断拓展外部客户。截至2024年末,暖哇科技的解决方案已被90家保险公司采用,其中包含中国前十大保险公司中的8家。
从业务特点来看,暖哇科技的核心业务模式基于知识飞轮与数据飞轮组成的双引擎系统,二者共同推动使得AI解决方案转向数据驱动。
而截至2025年上半年,暖哇科技累计处理超2亿例承保审查及理赔调查案件,服务用户超4100万人次,累计促成首年保费缴纳金额107亿元人民币。2025年上半年,暖哇科技保单续保率为97.5%,协助客户实现的交叉销售率为63.0%,而同期行业平均交叉销售率区间为15.0%至25.0%。
除了提升参保及续保率外,在AI技术加持下,2025年上半年暖哇科技还帮助保险公司累计识别超过约1.2百万高风险投保人,将赔付率减少10至23个百分点。
根据弗若斯特沙利文报告,以2024年处理保险案件数量计,暖哇科技为中国保险业规模最大的独立AI科技公司;以2024年收入计,该公司为中国健康险行业具备全栈风险分析能力的规模最大独立AI科技公司。
但不可忽视的是,暖哇科技始终对众安保险的采购需求极为依赖。据招股书披露,2022年至2025上半年,众安在线对于公司营收的贡献率分别达到78.7%、61.8%、45.2%和49.6%。
公司上市融资计划显示,暖哇科技将继续投入AI技术升级迭代,提高承保方案、理赔方案处理效率和准确度。此外,暖哇科技也将关注行业内AI保险相关的潜在收购标的,借助收购进一步扩展市场。
卢旻在此前接受《科创板日报》采访时曾透露,发展海外市场的确是其后续的关注重点之一,将努力把公司的科技能力逐步复制到某些更适合中国公司的海外市场。据悉,公司已规划30%的上市融资资金投入出海业务,尤其是拓展东南亚、中东市场。
全部评论