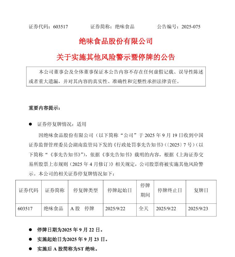
9月20日晚间,绝味食品发布公告称,公司于9月19日收到中国证监会湖南监管局下发的《行政处罚事先告知书》。该《告知书》显示,2017年至2021年期间,绝味食品未确认加盟门店装修业务收入,导致年度报告少计营业收入。
根据《上海证券交易所股票上市规则(2025年4月修订)》相关规定,绝味食品股票将被实施其他风险警示。停牌日期定为2025年9月22日,实施起始日为2025年9月23日,实施后公司A股简称将由“绝味食品”变更为“ST绝味”。
这样的反向操作值得玩味,在其他企业虚增营收时,绝味食品反而减少营收计入,这一反向操作,堪称“绝味”。
01虚减收入5年东窗事发,监管罚单落地触发ST
这场危机的导火索,要追溯至绝味食品长达5年的财务违规操作。
根据湖南证监局2025年9月19日出具的《行政处罚事先告知书》,2017年至2021年期间,绝味食品未将加盟门店装修业务收入纳入财务报表,导致各年度营收均存在少计情况。

2017年至2021年期间,绝味食品未确认加盟门店装修业务收入,导致年度报告少计营业收入,占对应年度公开披露营业收入的比例分别为5.48%、3.79%、2.20%、2.39%、1.64%。经累计测算,涉事期间合计少计营业收入约7.24亿元。
“加盟门店装修是绝味加盟体系的重要环节,公司通过指定装修方承接业务,却将这部分收入体外循环,本质是违反《证券法》信息披露真实性要求的财务造假。”一位资本市场分析师告诉《节点财经》。
事实上,监管层的调查早有伏笔。
2024年6月,证监会已因绝味食品“涉嫌信息披露违法违规”对其立案,经过一年多的核查,挖出了这家“卤味第一股”的反向操作:戴文军时任绝味食品董事长兼总经理,知悉公司实际管理加盟门店装修业务,未对加盟门店装修业务进行规范管理,未将其纳入到上市公司经营、核算体系,并在2017年至2021年年度报告上签字。
如今,处罚结果正式落地:公司被处以400万元罚款,对戴文军给予警告,并处以200万元罚款;对彭才刚给予警告,并处以150万元罚款;对彭刚毅给予警告,并处以100万元罚款。
处罚公告发布仅4天,绝味食品便收到交易所“其他风险警示”通知,股票简称变更为“ST绝味”。至此,这家曾市值超600亿元的卤味龙头,正式踏入“ST阵营”。
02业绩连降、门店收缩,“鸭脖大王”光环褪色
财务违规曝光的同时,绝味食品的经营业绩也呈现“断崖式”下滑,陷入“营收利润双降、门店数量收缩”的困局。
2025年上半年,公司营收28.2亿元,同比下滑15.57%;净利润1.75亿元,同比减少40.71%。这一业绩并非短期波动,回溯2024年,绝味食品全年营收62.57亿元,同比下滑13.84%;归母净利润2.27亿元,同比下滑34.04%,创上市以来利润新低。
营收、净利润双降的同时,绝味食品门店扩张的“油门”也彻底踩下刹车。
《节点财经》了解到,卤味销售高度依赖线下门店,而绝味食品此前凭借加盟模式“跑马圈地”,2019年突破万店规模,至2023年年底中国大陆地区门店总数达15950家。彼时公司营收也从2019年的51.72亿元逐步增长至2023年的72.61亿元,门店扩张与业绩增长形成正向联动。
但这一趋势在2024年出现逆转,公司当年未在年报中披露门店数量及增长情况,市场普遍预判其规模收缩。
2025年半年报中,绝味食品仍未公开门店数据,但华创食饮研报指出,绝味业绩调整主要源于闭店数目过多,且单店经营仍存压力;参考窄门餐眼数据,截至9月3日,绝味在营门店仅10838家,较官方给出的2023年底15950家店数据,减少超5000家。
绝味食品的业绩颓势,并非偶然。
从内部看,长期依赖加盟模式导致的内控缺陷,进一步放大了外部风险,最终引发“财务违规+经营下滑”的双重危机。
从外部环境看,卤味行业已从“增量扩张”进入“存量厮杀”阶段,竞争烈度持续升级,叠加消费需求疲软,企业生存压力陡增。
绝味食品的困境只是卤味行业整体调整的一个缩影。
从行业层面看,卤味市场规模增速正在放慢。存量竞争下,头部企业纷纷采取“以价换量”策略,导致行业整体毛利率承压。一方面,紫燕食品、周黑鸭、煌上煌等同行加速布局,通过降价促销、新品迭代抢占市场份额。另一方面,消费需求疲软也让卤味行业承压。随着健康消费理念兴起,年轻消费者对“高盐高油”的传统卤味偏好度下降,转而追求低糖、低脂、高蛋白的健康零食。
内外部的压力叠加,让绝味食品也面临着不小的挑战。从绝味食品的“ST危机”中,卤味行业也需吸取教训,重构增长逻辑,在合规经营的基础上,突破存量竞争的桎梏,寻找新的增长动能。
对绝味自身而言,当务之急是解决内控漏洞与信任危机。一方面,需配合监管要求完成财务整改,公开透明披露加盟体系的收入、成本、利润情况;另一方面,要加强对加盟商的赋能与管控,从“重数量”转向“重质量”——通过数字化工具优化门店选址与库存管理,降低加盟商经营成本。
03虚减收入被ST并非个例,监管零容忍成常态
绝味食品因虚减收入被ST,并非资本市场孤例。
近年来,随着2023年修订版《退市新规》的落地,监管层对财务造假的处罚力度持续加大,“财务违规即ST”已成为行业常态,多个企业因类似问题陷入危机,甚至走向退市,反映出监管层“净化市场环境、保护投资者利益”的决心。
例如*ST普利。
ST普利的一纸公告,揭开了其财务造假的惊人内幕。经证监会查明,2021年至2022年间,ST普利通过虚构成品药和原料药销售业务的方式,大肆虚假确认药品销售收入和利润。公司2021、2022年虚假记载的营业收入金额合计达10.3亿元,且占这两年披露的年度营业收入合计金额的31.08%;虚假记载的利润总额金额合计达6.95亿元,且占这两年披露的年度利润总额合计金额的76.72%。
曾因“千亿财务造假”震惊市场的ST康美,因财务舞弊被ST,最终因连续三年净利润为负、审计报告出具无法表示意见,于2023年退市,成为A股市场“财务造假退市第一股”,相关责任人被追究刑事责任,投资者通过集体诉讼获得赔偿超24亿元,成为资本市场法治建设的标志性案例。
“这些案例表明,监管层对财务造假的态度是‘零容忍’,无论是虚增还是虚减收入,只要触及信息披露违规红线,都会面临严厉处罚。”一位投行人士强调,“2023年退市新规明确将‘财务造假金额较大、情节严重’列为‘其他风险警示’情形,绝味食品的案例正是监管政策的具体体现。对上市公司而言,合规已不是‘选择题’,而是‘生存题’,任何试图通过财务操纵掩盖经营问题的行为,最终都会付出沉重代价。”
从“卤味龙头”到“ST绝味”,绝味食品给所有企业敲响了警钟:在资本市场中,合规是不可逾越的底线,任何试图通过财务操纵掩盖问题的行为,最终都会被市场识破。而在行业竞争中,唯有扎实经营、聚焦核心能力、顺应消费趋势,才能在周期波动中稳健前行。
卤味行业的未来,注定属于那些既能坚守合规底线,又能突破创新边界的企业——它们不仅需要修复消费者与投资者的信任,更需要重新定义卤味的价值,让这一传统行业在新消费时代焕发新的生机。
全部评论