618还没结束,在这种背景下,视频号整出这一出着实让人有些诧异。
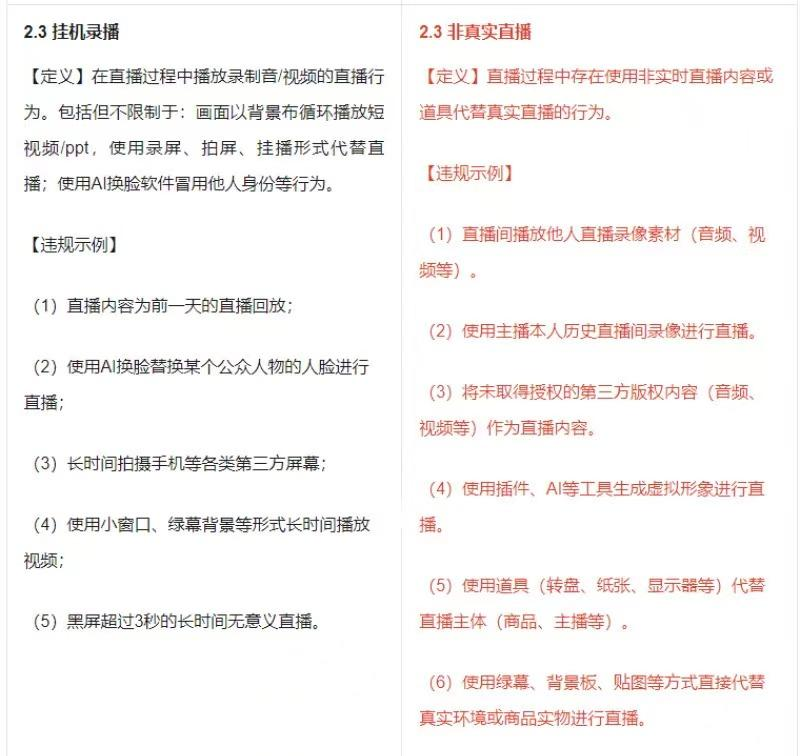
6月13日,有媒体曝出,腾讯视频号在日前修订了关于达人带货的内容,将“挂机录播”部分内容改为了“非真实直播”的内容,简单来说,就是视频号要禁止数字人的直播带货了。

图源:视频号“直播带货”规则
不久之前,京东刚刚凭借“采销东哥”数字人吸了一波热度,从开播到下播不到一个小时,直播间观看量超过2000万,累计成交额超过5000万。
都知道,AI技术发展热潮下,谁能抢占身位,将其更好地结合到应用中,谁就掌握了下个竞争阶段的主动权。在这个节点下,视频号的选择愈发耐人寻味。
不过,这并非短视频电商平台第一次对数字人带货做出限制,去年5月,抖音电商就曾发布过一份《数字人行业倡议》,今年3月,快手电商也发布了数字人直播带货规范,两大短视频先驱在前,视频号充其量也只是萧规曹随了。
真正让人好奇的是,同为电商的重要玩家,短视频起家的电商平台和传统货架起家的电商平台,为何会在AI结合电商的道路上产生如此大的分歧?在对待AI应用在电商上的问题时,截然不同的态度背后是什么原因?
买家不爱卖家嫌鸡肋,数字人直播代理商赚钱
“非常非常不开心的购物体验”,金锐在谈到618的体验时仿佛憋着一肚子怨气。
“明明是那家店铺的工作失误,浪费了我的钱和宝贵的时间,但那个客服只会一直说对不起,给不了让人满意的解决措施,而且道歉还套用的是AI的模板,让人越来越火大。”分三次网购了五件衣服后,她对现在的电商购物产生了不小的抵触情绪,尤其是机器人客服的存在,更是让她不少吐槽。
“经常说A回B,回复的东西牛头不对马嘴,还莫名其妙对我说教,有时候你以为是真人,结果看着就是AI回的,你说完全是AI吧,他又会对你进行一番莫名其妙的说教。”
如果说AI客服的弊端和过去机器人客服弊端如出一辙,那数字人直播间带来的负面体验则甚至不仅局限于用户。
黄丽瑶开了一家化妆品店,在圈内小有名气。然而最近,后台投诉增多,个中缘由与其新采取的“数字人直播”方式有不小关系。
“我这些天比较忙,就在网上买了可以直播的数字人的技术,当时觉得可以减少人工成本,也不用自己一直盯着”。她说,刚开始的时候,这位“栩栩如生”的数字人主播以其完美的妆容和精致的面容吸引了大量观众进入直播间,店里生意也变好了。

图源:某化妆品直播间
但是最近,她发现这个数字人在介绍产品时缺乏真实感,无法感受到产品的真实效果,甚至有些动作显得僵硬不自然,让人感到疏离。“有用户跟我说,数字人主播在互动环节中反应迟钝,无法及时准确地回答提出的问题,”甚至有老顾客坦言,数字人主播的推荐过于机械和重复,导致他们感到厌烦,最终选择退出直播间。
事实上,在数字人直播站上风口的同时,有一些人甚至将其看成了新的财富密码。
在不少社交媒体平台,都能搜索到“数字人源头厂商”和“数字人代理”,其中有许多人宣称:“数字人时代到来了,真人主播马上要失业,踩在风口上,猪都能起飞”“用数字人服务商取代真人主播,一月赚了20万”“数字人爆发年,十年前错过了电商,十年后千万别错过这个新风口”。
在这些宣传背后,是一些以十几万元价格对外出售“数字人代理”业务的公司,而一些商家在买了数字人之后,不仅没赚到钱,还屡次遭到直播间封禁,代理费也无法追回。
在所谓的“一本万利”的许诺下,不少商家也成为了这种“代理费骗局”的受害者。意识到被骗后,不少商家自然将矛头归咎于当初信息接触的媒体,于是,作为信息传播平台的抖音、快手们深受其害。
这也正是众多短视频平台选择对数字人直播加上紧箍咒的重要因素。
抖快视频号严管数字人直播,淘宝京东推崇
在视频号下重手之前,它的两位老前辈抖音、快手也不同程度地对此进行过封禁。
去年5月,抖音曾发布《抖音关于人工智能生成内容的平台规范暨行业倡议》,打响了头部平台监管数字人的第一枪。彼时,抖音明确虚拟直播必须由真人驱动、实名注册,禁止完全使用AI技术驱动。

图源:抖音App公众号
这次出手虽然没有将所有数字人一竿子打死,但还是起到了不错的筛选作用,没有实时互动、设备没有连接真实摄像头的直播间被判为录播,部分通过AI技术“换脸”成明星,进而涉及侵犯肖像权问题的直播间得到了批量清理。
在抖音之后,快手也于今年3月发布了一份《数字人直播卖货规范》。
而和抖音、快手态度截然不同,淘宝、京东等平台则仍然对数字人直播持推崇态度。
淘宝在去年通过阿里妈妈的AI全时直播库推出了数百位AI虚拟主播,这些虚拟主播能够根据商家需求进行形象定制,同时支持多语言适配和与直播间粉丝的互动。京东更是在今年4月将“刘强东”搬进了直播间,而后在今年618发布会上又把许冉AI数字人推介出来,并顺势宣布将让众多品牌总裁及“总裁AI数字人”以直播形式亮相。
显然,对于视频号、抖音、快手等短视频平台来说,对数字人直播的态度要谨慎得多。这背后有几大原因,以京东和视频号为例:
首先,短视频平台和传统电商平台的定位与用户群体不同。
淘宝、京东作为本就以电商起家的平台,其核心目标是销售商品,数字人直播带货直接关联到商品销售,因此它们有动力推广这一模式。而视频号作为微信内的社交平台,其核心功能是信息分享和社交互动,作为私域起家,如今正向公域转型的社交平台,都不允许作为衍生业务的数字人带货影响到用户体验,进而不利于社交环境构建,影响到用户时长。
其次,二者盈利发力点也不同。
对于淘宝京东来说,数字人直播带货,能够增加销售额,提高平台效率,同时降低成本,这与他们的商业模式相契合。但视频号的盈利主要来自于广告和内容付费,数字人直播带货反倒可能会分散用户注意力,影响其核心盈利模式。
此外,就是内容生态和创作者关系。
对于淘宝京东来说,能够通过数字人直播丰富其内容生态,吸引更多的创作者和商家入驻;而抖音、快手、视频号们的内容策略则更注重用户生成内容(UGC)和原创内容,数字人直播带货则可能会影响其内容生态的健康发展。
写在最后
据国海证券估算,视频号2023年的日活跃用户数为4.5亿,抖音2023年日活跃用户数为7.6亿。另据快手财报,2023年平台的日活跃用户数为3.8亿。
在如此大的用户基数上,谁也不知道AI数字人蕴含着多少能量,选择谨慎,显然是对于平台自身更加负责的选择。
换个角度,在兴趣电商、内容电商穷追猛打了几年后,传统电商平台们或许也找到了第一个能够“借题发挥”的差异化竞争优势口,此后也有机会拉开差距,衍生更多选择。
618之后的选择,或许将会左右未来一段时间的电商竞争格局。
全部评论