半年过去,充电宝行业大变样。
一切的转折点,是2025年6月“多所高校禁用罗马仕充电宝”事件。随后,民航局“禁携无3C认证充电宝”新规落地,一场召回风暴彻底改变了这个曾经野蛮生长的行业。
让我们用一张图快速看清牌桌上的主要玩家:

「定焦One」制图
曾经的三强格局——靠低价走量的罗马仕、以生态链取胜的小米、主打高端的安克创新——被彻底打破。罗马仕停摆,数十万白牌厂商集体退场,超过20%的市场份额空了出来,等待重新分配。
新的格局在价格带上已现端倪:
百元以下市场(曾由罗马仕、倍思主导)萎缩;100-150元中端市场(小米、绿联科技)扩容;150元以上高端市场(安克、华为)格局相对稳定。
资本市场也给出了判断:绿联科技股价自6月以来上涨12%,安克创新仅微涨3%,差距背后,反映出市场对谁能更快接盘的预期。

注:酷态科是小米的生态链企业之一
这场洗牌,宣告了“低价走量”时代的终结。消费者开始愿意为安全、品质和品牌支付溢价,行业正式进入“体系竞争”阶段。
那么,在过去半年的存量争夺中:谁真正吃到了肉?谁又在默默喝汤?本文将通过公开数据、行业研报与市场表现,尝试回答这一问题。
罗马仕和杂牌军彻底“出局”
在这场席卷充电宝行业的暴雷潮中,摔得最彻底的,当属曾经的线上销冠——罗马仕。
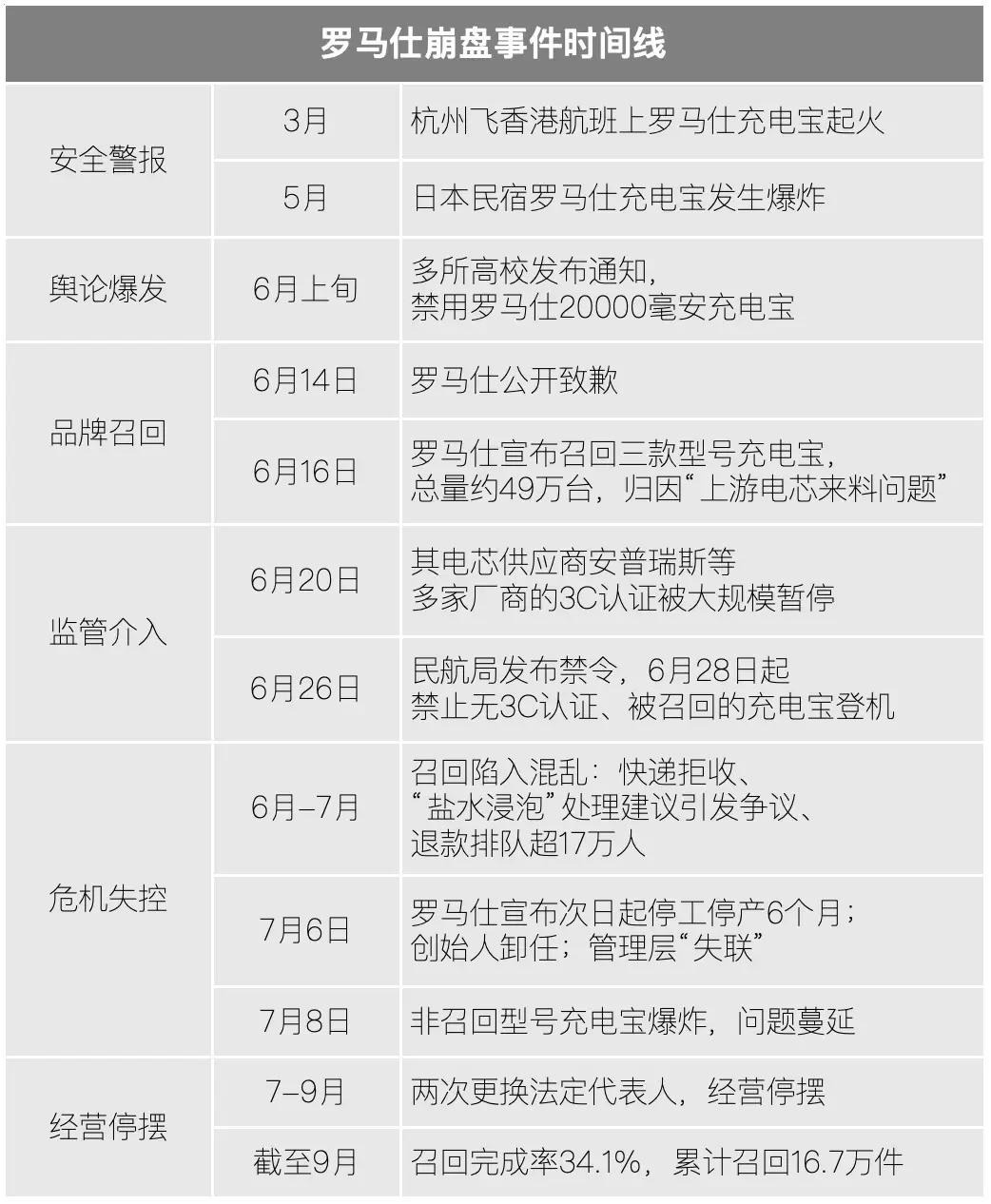
为了更清晰地呈现罗马仕的崩盘过程,下图梳理了从3月到9月的时间线:

「定焦One」制图
这个曾占据线上市场13.3%份额(GfK数据)的头部品牌,在今年6月后遭遇了断崖式崩塌。转折点始于多所高校发布通知,禁用2万毫安的罗马仕充电宝,理由是“自燃概率超行业均值300%”。消息迅速登上热搜,罗马仕的品牌信誉在后续一连串的产品安全与经营危机中迅速崩盘。
更致命的打击来自监管层面:民航局禁止无3C标识充电宝上机(还包括标识不清或被召回的充电宝)。罗马仕的产品几乎从出行场景中被排除,这对依赖线上销售和差旅人群的品牌而言,打击是致命的。
随后的召回过程,暴露出罗马仕在危机管理上的全面失控:多家快递公司拒收、罗马仕建议用户“盐水浸泡”处理、电商平台因“保证金余额不足”导致退款排队超17万……到9月,其召回完成率仅34.1%,低于另一个“召回大户”安克创新(78.7%)。

「定焦One」制图
灾难性的危机处理,加上产品销售全部停摆,最终拖垮了它的经营体系。7月7日起,罗马仕宣布停工停产6个月。
更值得关注的是,次日一台非召回型号的充电宝发生爆炸,有从业者推测,这说明问题已不限于特定批次,“而是长期价格战导致的质量管控体系崩溃。”长期关注消费电子行业的投资人崔畅对「定焦One」分析。以罗马仕20000mAh充电宝为例,售价从2021年的129-149元,降至2024年的69元,降幅超过45%。
调查结果揭示了问题的根源。罗马仕的电芯供应商“安普瑞斯”,因在代工环节违规替换关键材料(如隔膜)被罚没374万元。
在价格战中,成本压力传导至供应链,而罗马仕的品控体系未能及时发现供应商的违规行为。这已是罗马仕自2019年召回3792台充电宝后的第二次品控危机。
据多家媒体引用行业人士估算,此次召回事件给罗马仕带来的直接损失约4000万元人民币;由于产品下架和3C认证暂停,充电宝业务暂停,每月的营收损失高达1亿至2亿元人民币,这是持续性的间接损失。
罗马仕的倒下只是开始,更大规模的行业清退紧随其后。
其实,充电宝此前就要求获得3C认证,但市场监管主要靠企业自觉和抽查,消费者对3C认证的关注度也不高。直至今年6月,“无3C、不上机”的民航禁令带来的约束力,远超3C认证本身,也彻底锁死了杂牌充电宝的生存空间。

「定焦One」制图
政策的收紧很快反映在消费端,京东“3C认证充电宝”搜索量激增180%,消费者的选择完成了一次彻底的安全教育。长期关注移动电源市场的从业者刘文称,消费者不再购买未申请3C的充电宝,意味着那些通过牺牲电芯、电路保护等核心安全部件成本来维持利润的杂牌产品,将陆续被清出市场。
根据GfK的报告,当时国内约有48万家手机配件企业,其中约90%不具备3C认证能力。
而国家市场监督管理总局的抽检数据更反映了问题的严重性:充电宝产品不合格率在2023年达到44.4%;3C认证强制实施后,不合格率降至4.0%。

这场清退看似政策驱动,背后更是经济账。崔畅解释,要通过3C认证,就必须使用符合标准的优质电芯,而一个合规电芯的成本就要40-50元,这已经顶上了许多杂牌充电宝的整机售价。杂牌厂商面临的困境是:提价将失去价格优势,压缩利润则无法生存,放弃认证则无法销售——无论如何选择,结局都是退出市场。
行业的规范化进程仍在继续。2025年7月,工信部就《移动电源安全技术规范》强制性国家标准公开征求意见,拟进一步要求标注“安全使用年限”、提升过充保护与跌落测试标准。行业的入场券,正变得越来越昂贵,曾经野蛮生长的时代一去不返。
两大赢家:绿联靠“快”,小米靠“稳”
罗马仕的倒下和众多杂牌军的退场,在中国充电宝市场撕开了一个巨大的口子。崔畅对「定焦One」估算,罗马仕“退出”后,市场出现了约5%-8%的份额真空;加上被清退的杂牌,超过20%的市场空间等待被重新瓜分。
那么,这块诱人的蛋糕,最终落入了谁的口中?
综合多方数据来看,答案主要指向了两家公司:绿联和小米。
银河证券在研报中明确表示:绿联是本轮市场出清中增速最快、受益最大的品牌。它之所以能接住这波机会,靠的是一个“快”字。
绿联虽然也曾用过问题供应商安普瑞斯的电芯,但因为是不同批次,未触发大规模召回。事件爆发后,绿联迅速下架相关产品,并果断将主力供应商切换为力神、亿纬锂能等。
同时,绿联火速推出“半价以旧换新”活动,鼓励用户用没有3C认证的旧充电宝,半价换购新款合规产品。这一招既安抚了老用户,又精准地抓住了因“安全焦虑”而想要升级换代的消费人群。
数据证明了其策略的成功:根据久谦数据,2025年7月,绿联在京东平台的销售额同比增长303%,市场份额提升了2.3个百分点。
其财报也显示,2025年三季度营收和利润增速,远超另一头部玩家安克创新。

「定焦One」制图
如果说绿联靠的是“快”,那么小米靠的则是一个“稳”字。
小米本身已是全球市场份额第一的品牌,拥有深厚的用户基础,尽管也受到事件波及,召回了部分产品(召回14.7万台充电宝),且有两款产品的3C认证被暂停,但其基本盘优势明显。
快速应对危机的能力,也让小米控制住了负面影响。一方面,小米迅速下架问题产品,与问题供应商安普瑞斯撇清关系,并转向力神、亿纬锂能和三星等更多元的供应商体系;另一方面,召回流程相对清晰——用户可以选择快速退款或换新。
最终,“小米品牌信任度没有因为召回事件而明显下降”,有渠道人士反馈。

「定焦One」制图
有媒体报道,罗马仕召回事件后,小米充电宝的搜索量环比增长300%;今年京东618期间,小米33W充电宝成为“最受欢迎单品”。
总而言之,绿联和小米之所以能成为这场行业大洗牌中的最大赢家,是因为它们从不同层面满足了消费者最核心的诉求——安全升级。
绿联靠速度和营销接盘,小米则凭借品牌力和稳健应对守住并扩大了优势。这场洗牌也标志着一个新时代的开启:充电宝行业彻底告别了“唯价格论”的草莽时代,用户开始愿意为安全、品质和可靠的品牌买单。
高端的安克创新、低端的倍思,都只能“喝汤”
行业洗牌,照理说是头部品牌收割市场的最佳时机。但同为头部玩家的安克创新和倍思,似乎只分到了一杯羹。
安克主要受制于两个因素:价格带错位与全球召回拖累。
罗马仕退场后释放出的是50-100元价格区间的庞大用户群。这批用户寻求的是“更安全”的替代品,比如小幅加价选择绿联或小米。而安克的充电宝价格普遍在150-300元区间,其高端定位决定了它难以直接承接这批规模最大的转移用户。
安克创新自身的业务结构——海外市场收入占比超过95%,充电宝业务收入占总营收比例仅约10%——也直接决定了,它在这场国内大洗牌中不是主要受益方。

「定焦One」制图
更棘手的是,安克的全球化体系在这场洗牌中反而成了拖累。其电芯问题引发的全球召回规模超过200万台,远超其他品牌。据媒体估算,安克此次召回直接成本高达4.32亿至5.57亿元,导致其2025年前三季度经营活动现金流净额为-8.65亿元,同比暴跌152.4%。
或是为了缓解财务压力并应对全球关税变动,安克在召回风波后启动了赴港二次上市计划,拟融资5亿美元用于供应链升级和流动资金补充。
换句话说,在国内市场份额重新分配的关键窗口期,安克正忙于“全球救火”——包括更换供应商(如与宁德新能源ATL合作),优化召回流程(专用防火袋、机场绿色通道)等。
所以,并非安克能力不足,而是在这场由本土安全危机引发的洗牌中,主攻高端和海外市场的安克,无法全力参与国内份额的争夺,只能错失良机。
相比之下,与罗马仕价格相当的倍思,则是因为“过于低端”而陷入困境。
倍思充电宝均价在69元左右,理论上最具备接盘优势。然而,它同样在追求性价比的过程中,忽视了产品安全。据监管部门公告,倍思118个SKU中,有38个曾因认证问题被暂停。暂停认证率高于其他主流品牌,这反映出其产品线在合规初期面临较大挑战。
为应对合规要求,倍思转向了亿纬锂能等头部供应商,并推出了“倍安心”计划以重建信任。但当全行业必须使用更优质的合规电芯时,拥有更高定价权的品牌尚能消化成本压力,而倍思这种主打低价、利润空间狭小的品牌就显得格外被动。
目前没有明确数据显示倍思抢占了大量罗马仕留下的市场份额。根据头豹研究院的数据,其增长主要体现在伸缩线充电产品等细分市场。
总结来看,安克的短暂失利,反衬出“本土市场专注度”和“快速反应能力”的重要性。而倍思的案例说明,在行业转向品质竞争的背景下,如果不能将市场份额有效转化为盈利能力,单纯的“接盘”也意义不大。
结语
罗马仕倒下、杂牌军退场、绿联与小米“吃肉”、安克与倍思“喝汤”,共同拼出了充电宝行业这半年的洗牌轨迹。但这不只是几家企业命运的起落,更是整个行业在监管收紧与消费者觉醒的共同推动下,从“野蛮生长”走向“成熟规范”的缩影。
“以前大家觉得充电宝没什么技术含量。现在不行了,3C认证这道坎,直接把那些用劣质电芯、品控不行的杂牌军挡在了门外。这其实对行业是好事,让真正做产品的公司浮上来了。”刘文表示。
“头部固化、技术分层”的新格局正在形成:小米、安克凭借技术与品牌继续领跑,绿联借势快速增长,倍思则在细分市场中寻找生存空间。未来,行业的竞争将围绕三个维度展开:
第一,合规是“硬门槛”。强制性3C认证只是起点,更严格的标准将持续清退“弱小鱼虾”。
第二,技术是护城河。快充技术、新材料的应用、以及更智能的电源管理方案,将是品牌建立差异化优势的关键。没有技术就难有溢价。
第三,渠道决定天花板。罗马仕的倒下代表了线上低价流量时代的终结,未来,线下渗透与海外布局,将决定一个品牌的天花板有多高。
刘文预测,到2026年,头部五大品牌将占据70%以上市场,白牌空间所剩无几。
而对普通用户来说,这场行业震荡带来的最大改变或许是:当我们选择充电宝时,可以少一些对安全的担忧。
*应受访者要求,文中崔畅、刘文为化名。
全部评论