时隔近10年,八马茶业再次登陆资本市场。比起2015年的新三板,如今的八马茶业登上了更大的港股资本舞台。
10月28日上市首日,八马茶业港股股价高开高走。截至收盘,公司股价单日涨幅达86.7%,股价报收93.35港元/股。目前八马茶业总市值为79.35亿元。
上市稍晚的八马茶业并未抢到“港股茶叶品牌第一股”的头衔,但其顺利上市却引来了更多的关注与讨论。
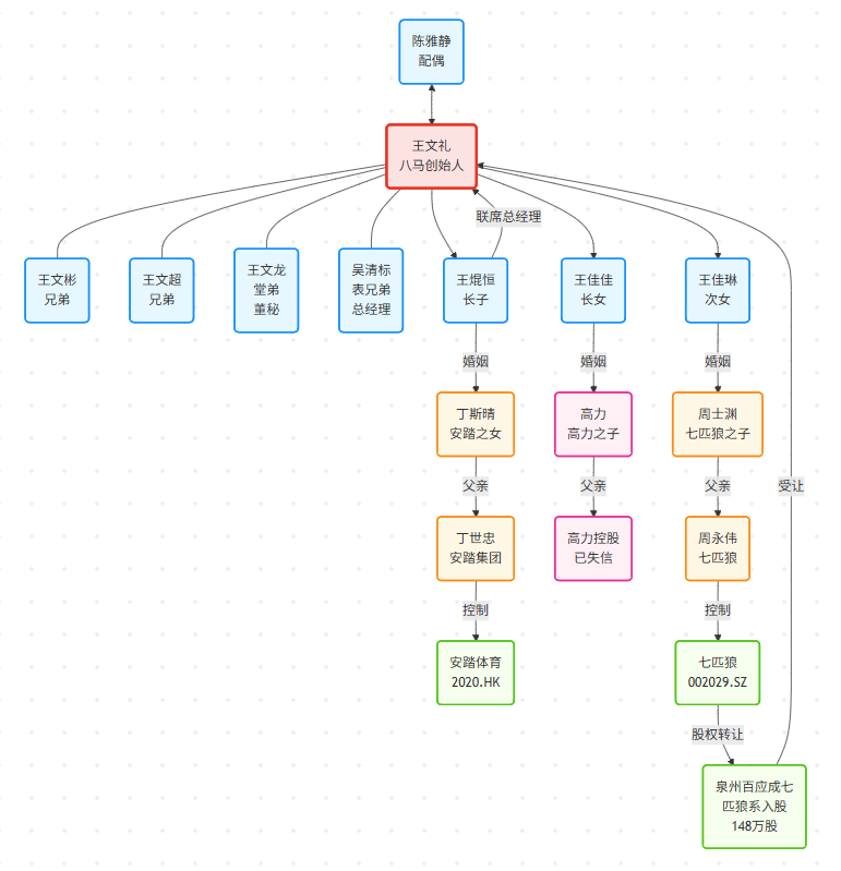
公开报道显示,八马茶业实控人王文彬的三名子女,分别已与安踏、七匹狼和高力控股三家上市公司实控人子女“联姻”。随着王文彬家族的上市,“泉州富豪圈子”的资本运作模式终于实现“步调一致”。
八马茶业,继续拥抱“高端”
据悉,八马茶业是中国知名茶叶生产、销售商,主打高端销售,面向线下市场。截至2024年末,八马茶业以3504家门店的规模,在中国茶叶供应商中排名门店规模第一。其中,品牌旗下的铁观音、武夷岩茶和红茶长期位列全国销售收入第一。
得益于其行业规模和地位,2022年至2024年,八马茶业分别实现营收18.18亿元、21.22亿元、21.43亿元,同期净利润分别为1.66亿元、2.06亿元、2.24亿元,整体呈现稳步发展态势。
不过在2025年上半年,八马茶业实现营收10.63亿元,同比下滑4.23%;而净利润则同比下滑17.81%至1.2亿元。
据招股书介绍,今年上半年公司直营门店数量有所减少,导致线下渠道茶叶、茶食整体销售额下降,同时电商渠道竞争加剧,销售额略有下滑,而新产品上市无法弥补上述业务的“颓势”。
另一方面,为了完成上市目标,八马茶业短时间内增加了超2000万元的咨询、行政员工成本开支,导致原本仅略微下滑的公司利润变为明显下降。
对于八马茶业自身经营而言,更为紧迫的是门店销售的提振。从已披露的直营门店数据来看,公司直营门店长期保持缓慢下滑态势。
截至2025年6月末,八马茶业全国门店规模为3585家,较2024年末略微增长。其中,公司门店扩张的“主力”集中于特许加盟商门店,上半年净增86家。同一时期,公司直营门店数量仅为244家,半年内闭店5家。
尽管加盟商占比超九成,但在财务贡献数据上,加盟商的销售占比长期稳定在50%左右。2025上半年,加盟商贡献营收为5.23亿元,占比下滑至49.1%,达到历史新低。为了激励加盟商开店、稳定运营,维持品牌门店扩张,八马茶业还会向部分加盟商提供销售返利。
为了扭转直营门店疲软、加盟商扩张动力不足的局势,八马茶业将进一步加码品牌营销、高端化运营思路,并进一步提升公司运营数字化等保障。
财务开支成本显示,2022年至2024年,八马茶业的销售及营销开支分别达到6.17亿元、6.8亿元、6.92亿元,占营收比例分别为33.9%、32.1%、32.3%。
而本次港股上市,除了扩张生产基地,八马茶业计划将20%的资金投入品牌价值提升、扩大产品组合;15%的资金用于开设更多门店,尤其是旗舰店类型。此外,公司还计划投入10%的资金用于收购或投资中国茶业产业链相关厂商或品牌。
四家人,四个上市公司
在八马茶业的关联方、核心高管名单中,亲族关系的标注随处可见。
王文彬是福建安溪铁观音制茶技术的重要传承人,其师承一脉的兄弟、表兄、表叔等近亲均在公司担任要职。
其中,出任八马茶业董事长的王文礼、执行董事兼副总经理王文超,便是王文彬的亲兄弟。王文彬的表兄吴清标,则是公司的执行董事兼总经理;而其堂弟王文龙则担任公司的董事会秘书。除了上述初代创业的长辈外,王文彬的长子王焜恒是“创二代”中,唯一一位进入公司核心决策层的年轻家族成员。
为了锻炼儿子,王文彬在王焜恒大学刚刚毕业就将其招入八马茶业,从渠道主管助理做起,逐渐升任供应链总经理、子公司董事等岗位,由家族亲戚一手带教。目前年仅30岁的王焜恒已出任八马茶业的执行董事兼联席总经理岗位。
比起老一辈茶业人的创业故事,更受关注的是王文彬三名子女的商业“联姻”。

作为最被器重的长子,王焜恒娶了安踏实控人丁世忠的女儿丁斯晴。长女王佳佳则嫁给高力控股当前的实控人高力本人。次女王佳琳则与七匹狼实控人周永伟之子周士渊结为夫妻。
在次第有序的“联姻”背后,是更为密切的资本互动。
2018年4月八马茶业从新三板退市后,公司就通过股权转让、协商等形式完成了大部分外部投资机构的退出操作。与此同时,八马茶业也将部分公司股权转移至老员工、部分亲族高管手中。
自2024年初起,八马茶业股东名单中先后新增了王焜恒、成都新津、泉州汇鑫富和晋江百应成。除了实控人之子王焜恒外,成都新津为刘永好旗下草根资本相关投资机构,而泉州汇鑫富、晋江百应成均为七匹狼旗下投资机构,实控人分别为周永伟和周士渊。
据披露,刘永好旗下相关投资机构以6900万元的价格取得了公司2.68%股份,而七匹狼相关投资机构则以1.05亿元取得了公司4.07%的股份。
若以当前最新的股价计算,2024年新入局的投资人回报均已翻两倍。其中,刘永好旗下机构扣除投资本金浮盈达1.4亿元,而七匹狼相关投资机构浮盈则超2.1亿元。
除了股权参投外,在八马茶业的公司关联交易中并未出现上述“亲家”。不过有报道显示,在递交A股招股书时期,安踏、七匹狼曾短暂采购过少量八马茶业产品,交易金额仅为数万元,累计采购均为十万元左右。
值得一提的是,在“富豪圈子”之外,专业投资机构也曾默默布局。
2019年多家投资机构退出八马茶业持股期间,IDG旗下机构天津长峰以7280万元的投资,取得了八马茶业6.14%的股权。同时,IDG也成为了公司至今最大第三方股东。据最新股价计算,该笔投资扣除本金后的浮盈可达6.27亿元,IDG或将成为八马茶业上市最大投资赢家。
全部评论