又一A股芯片巨头,完成“A+H”双重上市。
12月8日,模拟芯片设计公司苏州纳芯微电子股份有限公司(下称:纳芯微)正式在港交所主板挂牌上市,并以发行价116港元/股平开,开盘市值约187.45亿港元。截至今日午间休市,纳芯微跌6.64%报108.3港元,总市值约175.01亿港元。

来源:雪球
此次港股IPO,纳芯微于今年4月、10月两次递表,顺利于今年11月通过聆讯。该公司募资总额约22.12亿港元(净额20.96亿港元),吸引比亚迪、小米集团、三花智控等多家下游产业龙头,以及高毅资产、3W Fund等知名投资机构成为基石投资者,认购总额达10.89亿港元。
此前,纳芯微科创板IPO于2021年5月受理,不到一年便走完全部流程,最终于2022年4月登陆上交所。上市以来,该公司股价曾于2022年8月攀升至331.43元/股,对应市值高达472亿元。截至今日午间休市,纳芯微跌3.07%报153.42元/股,总市值约247.92亿元。

来源:雪球
中国第五,前三季度营收超23亿、净亏1.58亿
来自黑龙江省鸡西市鸡冠区的王升杨,于1984年6月出生,拥有北京大学电子通信工程专业硕士研究生学历。毕业后,他顺利进入全球模拟芯片龙头亚德诺担任设计工程师。此后,王升杨还曾担任无锡纳讯微电子研发经理、上海斯汀戈微电子监事等职。
值得一提的是,在亚德诺和无锡纳讯微电子工作期间,他结识了创业搭档盛云。最终于2013年5月,二人在苏州工业园区成立纳芯微,从传感器信号调理ASIC芯片起家,于2014年开启量产交付并实现盈利。
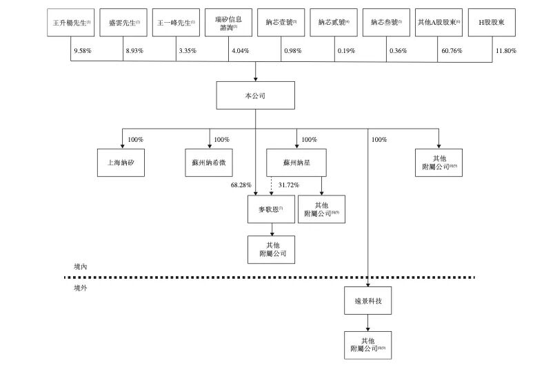
招股书显示,纳芯微在香港上市前的股东架构中,直接持股10.87%的王升杨、直接持股10.13%盛云、直接持股3.80%的王一峰为一致行动人,连同其控制的实体,合共持股约31.11%,拥有31.13%投票权(不计库存股)。IPO后,前述三方持股比例降至9.58%、8.93%、3.35%,合共控股约27.43%。

来源:纳芯微招股书
经过12年发展,纳芯微已成长为中国领先的模拟芯片提供商。该公司采用fabless模式运营,专注于芯片研发和设计,同时将晶圆制造外包予外部晶圆厂以及大部分封装测试外包予第三方封装测试服务供应商。
纳芯微围绕汽车电子、泛能源及消费电子等应用领域,提供丰富、高性能、高可靠性的产品及解决方案,其传感器产品、信号链芯片和电源管理芯片三大品类构成了从感知、信号处理到系统供电及功率驱动的完整系统链路,在真实世界与数字世界的连接和交互中发挥着关键作用。
根据弗若斯特沙利文的资料,以2024年模拟芯片收入计,纳芯微在中国模拟芯片市场的所有模拟芯片公司中位列第14名(占市场份额0.9%),在中国模拟芯片公司中位列第五名。
2022-2024年及今年上半年,纳芯微的收入分别约16.70亿、13.11亿、19.60亿、15.24亿元;净利润分别约为2.50亿、-3.05亿、-4.03亿、-7801.0万元。

来源:纳芯微招股书
根据其最新财报,今年前三季度,纳芯微总营收约23.66亿元,同比增长73.18%;净利润-1.58亿元,同比扩大61.51%;归母净利润约-1.40亿元,同比扩大65.54%。
需要注意的是,近三年,纳芯微营收呈现“V型”发展,净利润则是直线下滑。以2024年为例,尽管该公司实现了同比49.53%的增长,但是归属于上市公司股东的净亏损,却是同比扩大31.95%。而这也暴露出该公司在成本控制和市场竞争中,面临的严峻挑战。
左手直投、右手LP,对外投资超100起
纳芯微这次赴港上市,在“拓宽融资渠道”等诉求之外,也是其将资本版图进一步拓展的重要标志。
王升杨曾在2024年6月的业绩说明会上介绍称,公司内部主要由子公司苏州纳星创业投资管理有限公司(简称:纳星创投)进行产业投资业务,2023年已与元禾、华业、苏州聚源、小米等业内知名投资机构成立合作基金,围绕集成电路、半导体及其上下游产业相关领域投资了70余个项目。
相关消息显示,早在2016年12月,纳芯微就对襄阳臻芯传感科技有限公司(简称:臻芯传感)进行了股权投资。臻芯传感,也是纳芯微有迹可查的,首次“直投”型对外投资。
值得一提的是,伴随纳芯微科创板上市将近成功,王升杨腾出精力,正式于2022年2月注册成立纳星创投,作为纳芯微100%控股子公司,成为公司对外投资的重要窗口,也增加了其在资本运作方面的灵活性。
纳星创投:直投3起,间接入股2起,合作基金8起
天眼查App信息显示,纳星创投对外投资合计18起,历史对外投资2起:澜芯半导体、北京车百智电管理咨询合伙企业(有限合伙)。当前,纳星创投对外投资的16起中,除持股25%的上海恩特克技术有限公司暂未有更多信息外。其余15起大致可分为:直接投资、LP。

来源:天眼查
其中,12V低压大电流锂电池保护功率半导体器件研发商宝芯源、集成电路存储器件研发商行至存储、光电芯片及系统方案供应商传周半导体,均系直接投资。
此外,纳星创投持股89.8%的苏州和煦管理咨询合伙企业(有限合伙),又通过持股7.8927%的上海卓珹企业管理咨询合伙企业(有限合伙),间接入股了光伏逆变器研发生产商爱士惟科技。最终,上海卓珹持有爱士惟科技2.532%股份;纳星创投以执行事务合伙人身份,持股66.6667%的苏州芯吉管理咨询合伙企业(有限合伙),则对外投资了汽车零部件与智能设备研发制造商孚世达,持股比例15%。
纳星创投剩余的8起对外投资,则均是以LP身份,携手元禾重元、新微资本、恒信华业、大众交通、小米产投、中芯聚源、永鑫方舟,共同成立合作基金。
至此,纳芯微及旗下纳星创投,已通过直接投资、间接投资、做LP合作基金,对外投资超100起。剔除部分重复投资项目外,纳芯微的资本版图,仍较为可观。
全部评论