12月22日晚间,海尔生物发布公告,拟吸收合并血液制品龙头企业上海莱士。消息发布前,海尔生物市值约112亿元,上海莱士市值约479亿元。若收购完成,这将成为“并购六条”及“科创板八条”指引下行业加速并购整合的标志性案例。
海尔生物与上海莱士均为海尔集团大健康产业“盈康一生”旗下上市公司。其中,海尔生物是海尔集团大健康板块创新战略孵化的第一家上市公司,主营业务是面向生命科学和医疗创新领域,提供智慧实验室、数字医院、智慧用血等数字场景综合解决方案,产品及解决方案已应用于全球150多个国家和地区。
上海莱士则是目前中国最大的血液制品生产企业之一,主要产品为人血白蛋白、静注人免疫球蛋白、特异性免疫球蛋白、凝血因子类产品等,于2008年在深交所上市。
2024年6月,上海莱士成为海尔集团大健康生态品牌盈康一生的成员:海尔集团通过海盈康以125亿元收购上海莱士20%的股份,并获得26.58%的表决权。完成董事会改组后,海盈康成为公司控股股东,海尔集团成为公司实际控制人。
关于本次交易的方式,两者正筹划由海尔生物向上海莱士全体股东发行A股股票的方式换股吸收合并上海莱士,并发行A股股票募集配套资金。另外,海尔生物与上海莱士拟于2024年12月23日开市起开始停牌,预计停牌时间不超过10个交易日。
整合血液制品市场
本次内部重组的关键在于,打造一流的综合性生物科技龙头、完善血液生态产业链布局,并发挥协同价值。根据两者的业务分析,完善血液生态产业链布局将是本次交易的重中之重。
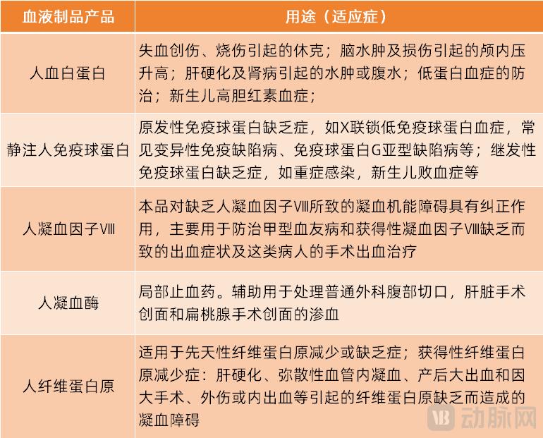
血液制品是由健康人的血浆或特异免疫人血浆分离、提纯制成的治疗产品,如人血白蛋白、人免疫球蛋白、人凝血因子等。这些血液制品属于刚性需求药品,在医疗急救及某些特定疾病的治疗上有着不可替代的作用。

(血液制品用途,不完全统计)
上海莱士是中国血液制品龙头企业,2023年其营收达79.64亿元,同比增长21.27%。目前,上海莱士拥有5个血液制品生产基地,产品覆盖白蛋白类、免疫球蛋白类及凝血因子三大类,是国内少数可从血浆中提取六种组分的血液制品生产企业,也是国内同行业中凝血因子类产品种类最为齐全的生产企业之一。

(上海莱士的血液制品产品)
另外,上海莱士通过下属全资公司同路医药,获得基立福全球及GDS授权,作为其人血白蛋白产品以及血液筛查系统、血液筛查检测试剂及血液筛查试剂盒产品在中国大陆地区的独家经销商,开展进口人血白蛋白以及血筛相关产品的销售业务。
截至目前,上海莱士拥有单采血浆站44家,分布于广西、湖南、海南、陕西、安徽、广东、内蒙、浙江、湖北、江西、山东11个省(自治区),浆站数量、分布区域及全年采浆量均位居行业前列。
与上海莱士不同,海尔生物的血液制品业务主要是为血浆站、医院等终端用户提供数字化血站采供血解决方案、数字化医院用血解决方案、血液成分采集解决方案等数字场景综合解决方案。其产品包括血液冷藏箱、自动化血浆/细胞库、平板式血浆速冻机;血小板恒温振荡保存箱、血浆分离机、智能无菌转移舱等。
从产业链角度分析,海尔生物作为血液分离设备、检测设备和采浆耗材的供应商,上海莱士是其下游客户。本次重组将有助于双方整合血液制品上游和中游资源,完善血液生态产业链布局,降低成本,提升双方在血液制品行业中的竞争力。
不止如此,完成并购后,双方将以集团形式作战,减少内耗,加强有效沟通,提升双方在市场中的战斗力。
另外,海尔生物作为率先在血液制品方面率先融合物联网、云计算等新兴技术的创新型企业,在智慧用血方面具有显著优势。如其推出的血液智慧化管理系统通过物联网技术进行设备运行数据、设备操作数据、设备宜异常事件数据等实时采集,通过平台化统一管理,实现血库的分布式存储、自助化操作。
基于海尔生物在数字化方面的优势,本次重组交易将有助于上海莱士加快生产、检验、仓储等设施设备信息化、自动化和智能化的改进速度,推进其生产、检验等全流程的数字化和信息化建设,提升数智化水平。
事实上,数字化升级改造已成为血液制品企业的必做项目。2024年6月,国家药监局发布通知,实施《血液制品生产智慧监管三年(2024-2026年)行动计划》。《行动计划指出》,要加快血液制品生产、检验环节信息化建设,推动建立覆盖血液制品原料血浆入厂到生产、检验全过程的信息化管理体系。
《行动计划》预计在2026年底前基本实现血液制品生产企业信息化管理,提高血液制品监管效能,保障血液制品质量安全。
本次海尔生物吸收合并上海莱士可谓恰逢其时。合并后,海尔生物布局的智慧用血等数字场景综合解决方案可直接应用于上海莱士的血站及其生产、检验环节,迅速提升其数智化水平。
盈康一生操刀,海尔生物+上海莱士=?
上下游合作、数字化赋能之外,海尔生物与上海莱士合并,更多的显示出了盈康一生在生物科技领域的野心:其计划打造出一个世界一流的生物制药龙头。
此前,海尔系就以125亿元收购上海莱士20%的股份,控股上海莱士。从此开始,海尔系就以血液制品为基础,深化在生物科技领域的布局。
在控股上海莱士后,盈康一生宣布支持上海莱士推进“拓浆”和“脱浆”齐步走战略。在“拓浆”方面,将支持上海莱士开拓新的血浆站,开发更多的血制品产品,促进其总体生产能力及血浆综合利用率的提升。
在“脱浆”方面,将支持上海莱士加大在全球范围内整合血液衍生药品及其他生物制药的研发、制造、临床资源,探索主动免疫和被动免疫以及重组和细胞等非血液制品领域的研发管线机会。
可以看到,在脱浆战略上,上海莱士不止研发血液制品,还开辟了生物医药其他领域的研发。
例如,上海莱士在研的全球首个针对活化蛋自C的血友病单抗治疗产品SR604注射液已于3月成功获得临床批件,目前已进入临床Ⅰ期的病人入组阶段,相关发明专利已在中国、美国、欧洲等9国获得授权。
单抗SR604注射液是一种单克隆抗体制剂,拟用于血友病及先天性凝血因子Ⅶ缺乏症患者出血的预防治疗。此前,其部分临床前研究成果已在国际血液学研究期刊Blood杂志上以封面文章的形式发表。截至目前,全球尚无与该药物同靶点的产品上市。
2024上半年,上海莱士子公司同路生物完成了人纤维蛋白原CFD适应症的Ⅲ期临床研究目标,实现了研究的预期成果。
长远来看,盈康一生支持上海莱士布局生物制药或许是一种必然。现阶段,血液制品之外,单抗、融合蛋白、ADC药物、双抗、基因治疗、细胞治疗等新兴的生物技术不断涌现。相比于传统医药市场,全球创新药市场正处于高速发展阶段。数据显示,“十四五”以来,我国共有113个国产创新药获批上市,市场规模已达1000亿元。
对于上海莱士和海尔生物来说,两者均需要一个更高的发展平台;盈康一生则需要一个世界一流、国际化、科研创新的生物科技企业。
因此,随着本次重组交易完成,上海莱士在血液制品生产和生物医药研发方面的实力将与海尔生物在生命科学和医疗创新领域的优势结合,并在盈康一生的统筹下打造出一个生物科技产业旗舰。这个生物科技产业旗舰不止是血液制品龙头企业,更是布局高速增长的创新药的生物科技龙头。
除此之外,海尔生物和上海莱士合并后,双方还有望在海外市场上并肩作战,提升国际竞争力。海尔生物目前拥有800多家海外经销商,覆盖海外150多个国家和地区,并已形成以尼日利亚、英国、阿联酋、新加坡等地为中心的用户体验培训中心体系和荷兰、美国等仓储物流中心体系。2024上半年,海尔生物的智慧用血场景方案在摩洛哥,塞内加尔、坦桑尼亚,肯尼亚等近10个国家落地。
上海莱士则于2024上半年加大海外市场开拓,并实现海外营收351.55%的同比增长。同时,其还将借助基立福的全球网络进一步拓展静注人免疫球蛋白的海外市场,实现业务的国际化布局与优化升级。
基于此,合并后上海莱士将有望借助海尔生物的海外市场渠道及服务能力,进一步拓展市场。海尔生物也将借助上海莱士的产品丰富产品矩阵,提升国际竞争力和议价能力。
另外,海尔生物与上海莱士在产业上还有其他诸多协同点,包括产品研发、市场网络、成本管理等。两者整合优势,或将打造一个具有持续成长潜力和国际竞争能力的综合性生物科技龙头。
值得一提的是,海尔生物与上海莱士均是并购整合的行家。
2013-2023年,上海莱士先后收购郑州莱士血液制品、同路生物制药、浙江海康生物制品、广西莱士生物制药等公司股权。通过整合,被并购企业推动上海莱士业务快速增长,如其2021-2023年营收分别为42.88亿元、65.67亿元、79.64亿元,增长明显。
海尔生物更是早早坚持“内生+外延”双增长引擎。近年来,海尔生物医疗科技(成都)(原四川海盛杰低温科技有限公司)、海尔血技(原重庆三大伟业制药有限公司)、金卫信、康盛生物、海尔生物医疗科技(苏州)(原苏州市厚宏智能科技有限公司)等公司陆续加入海尔生物。
据了解,海尔生物通过“同心圆”体系整合并购标的,实现标的快速发展和业务融合。被并购后,目标公司在海尔生物的支持下实现了高速发展。例如,海尔血技自加入以来快速完成单采血浆认证拓展、产品升级以及已有证照的复产,2023年相比于并购前规模已近翻番;海尔生物医疗科技(苏州)自加入后,与海尔生物业务技术融合,2023年其新增订单增长50%;海尔生物医疗科技(成都)自加入以来年复合增长率达30%……
相信海尔生物本次与上海莱士的合并重组也将迅速展现出1+1>2的效果。
一年多次并购,血液制品行业加速整合
近几年,国内血液制品企业大多采用并购为主、自建为辅的浆站扩张模式。兼并收购逐渐成为血液制品行业长期战略规划中的重要内容。
2023年5月,陕煤集团通过旗下公司胜帮英豪耗资38.44亿元收购了派林生物20.99%股权。派林生物是一家血制品上市公司,拥有血液制品产品11个,浆站数量38个,均位居行业第三。通过内生与外延并举,派林生物实现了跨越式发展,2023年采浆量超1200吨,进入千吨级血液制品第一梯队。
2024年7月,博雅生物拟以18.2亿元收购绿十字香港100%股权,从而间接收购境内血液制品主体绿十字(中国)生物制品有限公司。绿十字(中国)拥有6个品种16个品规,4个浆站,2023年采浆量104吨。收购完成之后,博雅生物将新增一张生产牌照、4个在营单采血浆站以及2个省份区域的浆站布局。
2024年8月,国药集团中国生物旗下的血液制品专业公司天坛生物通过控股子公司成都蓉生药业以1.85亿美元收购CSL亚太的全资子公司武汉中原瑞德100%股权。武汉中原瑞德在湖北省设置有5家浆站,均已取得《单采血浆许可证》并正常执业采浆,2023年共采集血浆112.37吨。
之所以血液制品行业并购盛行,是因为相比于花钱建立血站,收购显然来的更快。更重要的是,严格监管及高准入门槛之下,并购是血液制品企业能够高速发展的少有的方式之一。
具体来说,国家自2001年5月起没有批准新的血液制品生产企业,对血液制品生产企业实行总量控制。目前,国内正常经营的血液制品企业不足30家,行业进入壁垒极高,血液制品生产牌照成为稀缺资源。
国家对单采血浆站的设立和管理也有着严格的规定:单采血浆站只能由血液制品企业设立,实行“一对一”的供浆关系,单采血浆站设立要求符合相应的设置规划,在一个采浆区域内只能设置一个单采血浆站。
2016年,国家卫计委发布《关于促进单采血浆站健康发展的意见》,严格新增单采血浆站设置审批,向研发能力强、血浆综合利用率高、单采血浆站管理规范的血液制品生产企业倾斜。而国内超过半数的血液制品企业不具备新开设浆站资质。因此,新设单采血浆站难度明显增加,血浆站数量难以在短期内快速增长。
血液制品企业为了在市场竞争中获得优势,纷纷通过并购扩大规模和影响力,抢占优势竞争地位。同时,国家鼓励包括医药行业在内的龙头企业通过兼并重组方式不断做大做强。国家监管政策的支持及行业自身发展的需求,进一步催生了血液制品企业行业内整合。
2023年,六家头部血液制品企业合计采浆量占国内血浆采集量的70%-80%。随着行业整合加速,预计行业内企业将强者愈强。
需要说明的是,国资背景企业在这一轮血液制品收购整合潮流中扮演了重要角色。例如,派林生物的收购方胜帮英豪的背后是陕西省国资委;绿十字香港的收购方博雅生物背后是华润医药,实控人是国务院国有资产监督管理委员会;武汉中原瑞德的收购方天坛生物是国药集团中国生物旗下企业……或许就像中医药市场一样,血液制品行业也进入了“国资时代”。
现阶段,国内市场对血液制品的需求持续增长,血液制品市场容量不断扩大,血液制品长期处于供不应求状态。限制供应的核心因素是处于上游的单采血浆站的数量和质量。
为缓解供需矛盾,国内各省加大新设单采浆站力度,如云南2021-2023年规划新增单采血浆站19个;内蒙古2022-2025年规划新增不超过6个单采血浆站;吉林、辽宁等省均规划新增2个或1个单采血浆站……根据统计,2023年上市血制品企业浆站达到217家,增幅30%。浆站建成后有望有效带动采浆量的增加,满足供需缺口。
另外,提高技术水平也是血液制品企业缓解供需矛盾的核心手段。目前,海外血制品龙头企业可以从血浆中分离出超过20种产品,而国内血液制品企业则最多只有十余种产品。其中,对技术要求较高的凝血因子类产品只有少部分企业可以生产,且每年产量相对较少。预计随着国内血液制品企业改善工艺,提升技术,将稳步快速提升血浆综合利用率,进而提升企业的综合竞争力。
总的来看,除了并购整合之外,新增单采血浆站、改善生产工艺、提升技术水平,将是国内血液制品企业当前的重要核心任务。
全部评论