2010年6月8日,苹果CEO乔布斯用一场充满个人魅力的演讲,推出了iPhone4这款现象级产品,宣告iPhone手机时代的到来。但谁也没有想到,苹果“王者归来”一年后,乔布斯向董事会递交了辞呈。乔布斯的离开,没有诗与远方、也没有明争暗斗,一切皆因一种叫做胰腺神经内分泌肿瘤的癌症。
严格意义上讲,胰腺神经内分泌肿瘤并不是一种特别“凶残”的癌症。与“癌症之王”胰腺癌相比,胰腺神经内分泌肿瘤要“温和”的多。但就是这样一种不那么“致命”的癌症,最终让世界失去了乔布斯。
在得知病情后,乔布斯并没有在第一时间选择“手术”,而是采用长达十个月的保守疗法。相关数据经验表明,如果在早期及时顺利手术,胰腺神经内分泌肿瘤患者的预后是极为理想的,甚至可以接近“治愈”。
癌症作为最令人恐惧的疾病,它好似人类身体中的自毁装置,所有的癌细胞都是由健康细胞突变而来。这种突变其实时刻都在进行,但在人体免疫系统的保护下,大部分的癌细胞都会被消灭。可是,总有小部分“聪明”的癌细胞利用各种漏洞实现“免疫逃逸”。
由于癌细胞具有“疯狂生长”的特性,只要放任生长,那么癌细胞很快就会大量复制,并转移至人体其他部位,从而给机体造成毁灭性的影响。
人类想要“消灭”癌症,第一步就是如何将癌细胞扼杀在摇篮中。
01被“抛弃”的赛道
早发现早治疗,这是人类针对癌症最优的治疗策略。而癌症的早期筛查能显著提高患者生存率与患病率。
以我国发病率第四高的结直肠癌为例,从癌前病变发展成癌症一般需要5-10年的时间。相关临床数据显示,患者若在癌前病变期发现病情,只要及时切除癌前病变部位,生存率将高达100%;但如果患者没有在癌前病变期发现病情,那么发展到结直肠癌Ⅰ期、Ⅱ期、Ⅲ期、Ⅳ期的生存率将分别降至91.8%、 82.4%、57%和10.8%。

图:结肠癌发展周期,来源:诺辉健康招股书
诊断不及时带来的另一个弊端就是医疗资源的浪费。在早期阶段,患者几乎不需要任何用药,仅需手续就能治愈,可到了晚期就需要大量的药物治疗。对于所处阶段不同的患者,其所需要的治疗费用差异极大,癌前病变阶段不到万元,而晚期的治疗费用却超过20万元。

图:2019年中国按阶段分的终身结直肠癌治疗成本,来源:招股书
以结直肠癌防治角度观测,早筛无疑是一款具有极大意义的产品,只要及时发现治疗,那么癌症对人们的危害将显著降低。
但遗憾的现实是,目前全国早筛接受度并不高,重点人群结直肠癌筛查渗透率不足20%,远低于美国60%的渗透率。结直肠癌算得上是目前早筛产业发展较好的癌种,对于很多其他癌种来说,早筛产业的渗透率更低。
忽视早筛,这是一种十分错误的偏见。这种偏见不仅存在于患者层面,同样也存在于资本心中。
目前,整个早筛产业链已经有多家上市公司,却几乎都被投资者所抛弃。二级投资者宁愿关注风险更大的创新药,也不愿意将资金投入到产业意义重大的早筛行业,这不得不算是一种遗憾。
02产业布局静悄悄
尽管患者渗透率较低,二级市场关注度有限,但产业层面却对于早筛行业充满信心,各种投资并购层出。尤其是对于很多IVD(体外检测)企业而言,癌症早筛已经成为它们下一个阶段破局的新方向。
仅2022年就有多家IVD企业通过投资的方式入局早筛行业:热景生物1.53亿元收购杭州翱锐生物38.1%股份,圣湘生物参投鹍远生物B+轮融资,凯普生物投资艾米森生物等。
常规IVD产品与癌症早筛产品最大的区别在于,常规IVD产品的检测标志物是现成的,各家企业拼的就是渠道与成本,这一点好似仿制药;癌症早筛需要的则是创新,寻找到合适的检测标志物和检测方法,这一点好似创新药。
从制造到研发,从仿制到创新,这是中国制药产业的发展方向,同样也是中国IVD产业的发展方向。
另一方面,字节跳动、阿里、腾讯、百度等互联网公司也都开始布局早筛赛道,如字节旗下小荷健康就推出了结直肠癌早筛AI软件,利用人工智能技术辅助早筛,腾讯方面也曾推出过类似的产品。
产业层面对于癌症早筛的信心并非一腔热血,因为在一片看衰声中,癌症早筛龙头企业已经用全面商业化证明了这个赛道的价值。今年1月12日,诺辉健康发布正面盈警,其中首年上市的的幽幽管,直接创造了2.06亿元的营收。
03早筛的远方
作为一个新兴赛道,癌症早筛未来发展将延续两大核心趋势。其一,经营模式从LDT模式(临床实验室自建项目)走向IVD模式;其二从单癌早筛走向泛癌早筛。
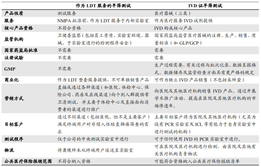
就商业模式而言,癌症早筛企业有LDT模式和IVD模式两条路径可走。LDT模式门槛较低,只要符合相关法律就可以开展,无需进行审批注册;IVD模式门槛较高,想要获批上市必须经过大规模前瞻性临床试验,同时还要获得NMPA的认证。
两种模式对比,虽然LDT模式简单易行,但由于没有监管认证,不能以单独产品的形式销售,只能通过检测服务的方式曲线救国,极为依赖渠道;IVD模式虽然前期耗时耗力,但一经获批就可以作为独立的产品销售,打破了LDT模式对于销售路径的依赖。
图:LDT 模式与 IVD 模式对比,来源:东吴证券
正是IVD模式对于LDT模式的渠道碾压,才让诺辉健康这类公司的价值得以全面释放,IVD模式已然成为癌症早筛企业的最优选择,预计未来将有越来越多的早筛企业尝试进入IVD模式。
从技术维度分析,目前癌症早筛的商业化仅停留在单癌层面,如诺辉健康抢占了结直肠癌和胃癌赛道,泛生子聚焦肝癌赛道。虽然这些企业让患者消除了重点癌症的隐患,但对于更多的其他癌种依然无能为力。
人类想要彻底的实现癌症的早期发现,就必须完成对于泛癌早筛的研究,相比于已经商业化的单癌早筛,预期更强的泛癌早筛或是另一个规模维度的赛道。试想一下,只需经过一次基因测序,就能够实现多癌种的早期筛查,这是几乎每个人都需要的服务。
目前,全球尚无泛癌早筛产品上市,距离成功最近的是美国企业Grail。由于泛癌早筛会产生大量的测序成本,因此背靠测序巨头 illumina的Grail有着巨大的优势。但即使如此,短期内 Grail 的产品依然不会上市,多癌种需要大量的前瞻性试验来验证,其研发难度是单癌的数倍。
国内方面,燃石医学是泛癌早筛的先行者,已经开启多项前瞻性试验,覆盖9种常见癌症,是目前距离上市最近的。除燃石医学外,泛生子、鹍远生物、诺辉健康与和瑞基因也都宣布将布局泛癌产品。
癌症早筛的龙头公司全部聚焦泛癌产品研发,无疑印证了从单癌向泛癌发展的产业方向,从这一点看似乎燃石医学走在了前面。但泛癌产品的研发难度远超想象,这个赛道的卡位战或将长期持续。
全部评论