最近,网约车赛道正上演着冰火两重天的资本大戏。
一面是二线平台扎堆IPO:
4月30日,曹操出行向港交所更新了招股书,4月18日,它刚拿到中国证监会的海外上市通行证;
5月9日,上汽集团旗下享道出行宣布完成13亿元C轮融资,创下近三年行业最大单笔融资纪录。享道出行表示,已启动港股IPO计划,将借此轮融资加速IPO进程。
另一面是市场饱和与盈利困局:
5月13日,盛威时代(旗下网约车平台365约车)港股IPO招股书失效。业内分析,或是因其持续亏损、监管处罚,以及订单高度依赖高德流量。
广汽系如祺出行的亏损表现和Robotaxi商业化进展缓慢,让它的市值从上市之初的80亿港元跌至目前的23亿港元。
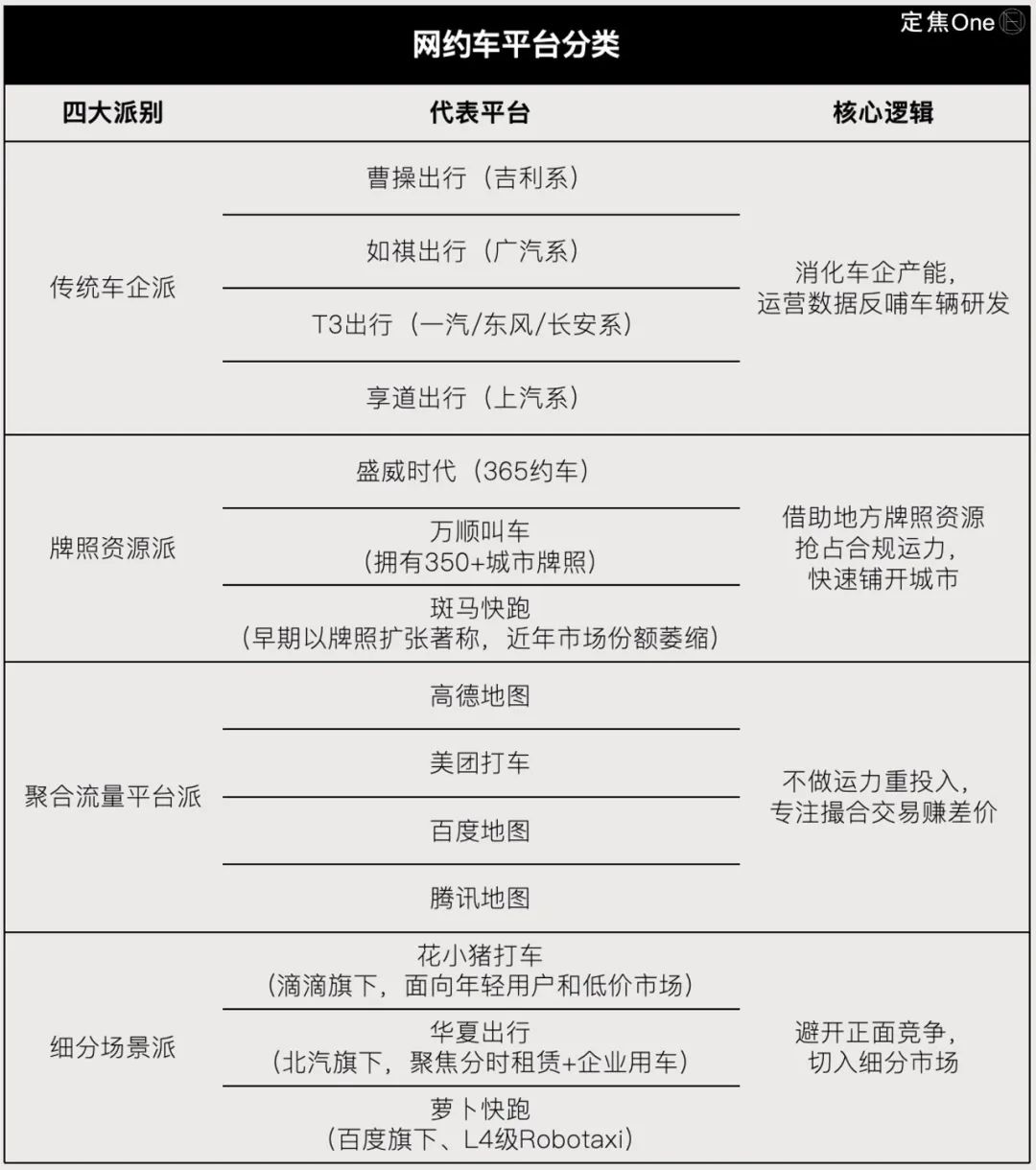
网约车平台上市潮背后,是中国网约车市场“金字塔型”的竞争生态:滴滴处于第一梯队(市场份额70%以上),后方玩家分化出四个派别。

本文我们将视角集中在二线网约车品牌。随着嘀嗒、如祺于2024年相继上市,进入2025年,曹操出行、享道出行、T3出行、盛威时代等平台正面临冲刺IPO的关键节点。T3出行CEO崔大勇去年10月时称,“内部已经启动IPO计划,(上市)时间不会(与现在相隔)太久。”
这些平台中,唯一盈利的嘀嗒出行走的是顺风车的差异化路线(其网约车即出租车服务收入占比仅0.8%),其他平台普遍陷入“流量陷阱”:通过支付高额佣金入驻聚合平台获取订单。例如,曹操出行85%订单来自第三方平台,自有和聚合订单的结构是“二八开”。
但这种“用利润换生存”的模式隐患不小:聚合平台抽佣,挤压本就微薄的利润空间,如,曹操出行2024年付给聚合平台的佣金涨到10.5亿元,营收占比7.2%;同时,用户数据、品牌认知沉淀在高德等入口,自己成了“运力供应商”,如祺出行就曾在招股书中提到,因为第三方聚合平台的订单量不断增加,用户留存率跌破28%(2023年),它还补充道,“其与行业趋势一致”。
面对绑定聚合平台“高转化低留存”的现状,为了争取更高估值,二线平台都在讲网约车之外的故事。曹操出行背靠吉利资源“造”定制车,以卖车、租车赚差价的同时,靠司机接单抽佣,但还是没摆脱对聚合平台的流量依赖。如祺出行通过深度绑定小马智行,试图以Robotaxi破局,但这个赛道赢家门槛太高,技术、数据、政策、资本缺一不可。这些新故事的前景都难言乐观。
订单涨:代价是给高德们“打工”
从如祺出行强调“大湾区第二”的区位优势,到如今,曹操出行以“行业前三”的标签排队上市,可以勾勒出“一超(滴滴)、多强(车企系平台)、众小(细分市场玩家)”的网约车格局图。

图源 / 曹操出行招股书
根据曹操在更新的招股书中披露的2024年市场份额和企业信息判断,网约车前五平台分别是,滴滴(70.4%)、曹操出行(5.4%)、T3出行(5.3%)、首汽约车(2.8%)、享道出行(2.1%)。
在这个盘子之外,还有一股关键力量——聚合型平台。

聚合型平台以高德地图、美团打车、百度地图、腾讯地图等为代表,背后都是互联网大厂。它们凭借平台经济模式,将多个网约车企业的运力聚合在自家APP。
对用户来说,搜完路线就能直接叫车,省去了切换多个APP的麻烦。
对二线网约车平台来说,加入这些“线上调度中心”,支付佣金换取订单,也算是找到了一个避开与滴滴正面交锋的新战场。
网约车市场饱和、合规成本高企的背景下,聚合模式本质上是流量端主导之下网约车平台的“抱团”之举。但翻开公开过数据的二线网约车平台(曹操出行、如祺出行、盛威时代)的财报,细算经济账会发现,它们的生存逻辑已经从“补贴抢用户”转为向聚合平台“交钱买流量”。

最典型的是曹操出行,2022年,它的总GTV(交易总额)为89亿元,其中49.9%(约44亿元)来自聚合平台,自有渠道贡献剩余50.1%(约45亿元);到了2024年,总GTV增加到170亿元,但85.4%来自聚合平台(约145亿元),自有渠道占比为14.6%(约25亿元)。
三年间,自有和聚合订单的结构从“五五开”发展成了“二八开”。
而且,曹操对单一平台的依赖性也在加强,2024年,前三大聚合平台分别贡献了它GTV的42.5%、11.8%及10.4%。
其他平台也是如此。
2022年-2023年,如祺出行来自第三方聚合平台的订单比例从28%(约1870万单)增加到了59%(约5700万单),2024年未披露此项数据,但提到“第三方出行服务平台获得的订单量增加”。
2022年-2024上半年,盛威时代(365约车)通过高德产生的交易额比例分别为92.9%、89.5%、93.4%。

聚合模式彻底改变了网约车行业的竞争规则。
曹操出行招股书提到,2019年,聚合平台仅掌控7%的订单分发权;到2024年,这个比例已经升到31%。
五年间超三倍的增长,反映了用户习惯的转变:越来越多用户习惯通过一个软件(如地图软件)一键全网叫车,等待系统自动派发最便宜或最快接单的车辆。
这也导致行业整体结构的变化,流量加速向超级入口集中,曹操出行、T3出行等平台正是抓住这波红利,借聚合平台实现订单量爆发。
网约车行业从业者李立表示,聚合平台早期以重营销、高补贴换取规模增长,随着用户对性价比的需求越来越高,聚合平台的订单量比例还有上升空间,而已上市或正在冲刺IPO的二线网约车对聚合的依赖性只增不减。
需要补充的是,在四大聚合平台(高德、百度、美团、腾讯)之外,滴滴也向曹操出行开放了流量池,将其纳入聚合体系。李立分析,滴滴此举既能通过流量分发赚取佣金,又可缓解早晚高峰的运力压力;曹操也可借助滴滴流量,对冲对高德、美团等第三方平台的过度依赖。
有细心的用户发现,使用滴滴APP打车时,有些长距离订单的曹操出行显示的价格甚至会略低于自营快车。
盈利难:佣金上涨影响利润
网约车行业常被贴上“规模经济”的标签:技术平台搭建完成后,每新增一单的服务器、算法等边际成本递减,同时网络效应增强,更多司机吸引更多乘客,更高订单密度提升匹配效率,降低空驶率。
但是,当滴滴和高德占据着七成以上的出行流量入口,网约车平台依附于聚合生态,曹操们作为互联网平台的网络效应就被大大削弱。
当议价权逐渐向聚合平台倾斜,网约车平台为了维持订单量,就需让渡更多包括佣金、数据和品牌等在内的核心权益。
一位前网约车从业者对「定焦One」解释,聚合模式的流量分配机制是优先低价或高响应运力。长此以往,司机培训、车辆维护等需要长期投入的核心竞争力逐渐被弱化,竞争就简化成了价格(佣金、如何压缩成本)和响应速度(运力密度)。
这套模式自然削弱了二线平台的品牌认知度,用户难以形成忠诚度。
目前公布财务数据的曹操、如祺和盛威时代都未盈利,一个共同原因在于:这些平台虽然靠聚合平台拿到了更多订单,但佣金越交越多,用户却是“用完就走”——既没攒下利润,也没留住用户。

曹操向聚合平台支付的佣金从2022年的3.22亿元飙升至2024年的10.46亿元,三年涨了2倍以上,远超营收增速(93%)。
虽然曹操在招股书中强调,佣金率稳定在GTV的7.2%-7.5%,但绝对支出已占营收的7.2%,是仅次于司机分成的第二大销售开支。相当于曹操每100元收入中,有7元直接流入聚合平台的口袋。

如祺在2024年财报中未披露佣金支出,不过,翻看其招股书能找到前几年的数据。其2021年-2023年的佣金支出(招股书称为第三方出行服务平台的服务成本)分别为691万、2669万、9551万元,占其网约车服务收入的比例涨到了5.3%。
这期间,如祺的佣金支出增长了12倍,网约车服务收入增速80%。
三个平台中,对高德依赖性最强的是盛威时代,其聚合平台费用占营收的比例也最高,过去几年稳定在9%。
上述从业者表示,如果聚合平台提高抽佣比例或政策调整,这些平台的盈利模型可能会面临直接冲击,估值也有滑坡风险。
长远来看,比佣金抽成更要命的,是用户“用完就走”:二线网约车平台既攒不下回头客,也拿不到用户核心数据。
如祺出行在招股书中明确提到,因为第三方聚合平台的订单量不断增加,网约车服务的月活用户从2022年的116万,下滑到2023年的99.7万,用户留存率跌破28%。

图源 / 如祺出行招股书
这并非个案。
当用户习惯通过高德、美团等入口叫车,真实的用户画像、行为数据都沉淀在聚合端,曹操、如祺们无法直接触达用户或分析完整行为画像,部分二线平台(如曹操出行)试图通过优惠券引导用户下载自己的APP,但转化率低,收效甚微。
无法沉淀用户资产,就意味着品牌认知始终停留在“打车工具”层面,更难根据用户需求优化服务或延展出增值业务(如广告推送等),最终在聚合生态中扮演低附加值的运力供应商角色。
更严峻的是,依赖聚合生态的网约车平台会陷入一种恶性循环:越是用佣金(利润)换订单(流量),自有流量越难培育;自有生态越薄弱,就越需要提高佣金比例争夺聚合入口的曝光位——这种循环不断挤压利润空间。
有从业者称,行业或许正在重演当年酒店业被OTA平台掐住命脉的剧本。
找出路:曹操讲定制车,如祺讲无人车
市场饱和与合规成本高企,迫使曹操出行们依附聚合生态,但这种增长路径又限制了独立发展空间。
4月底,曹操出行第三次更新港股招股书;5月中旬,盛威时代的港股IPO招股书失效——都反映出市场对网约车平台依赖聚合模式的审慎态度。
为了从资本市场拿到更高定价,二线平台不得不讲差异化的故事。
作为吉利集团孵化的出行平台,曹操IPO故事的核心是定制车模式。
通俗地说,吉利有现成产能,且需要卖车,网约车是高频用车场景,于是,曹操出行利用吉利资源生产适合跑网约车的车型(如加大后排空间、采用低成本耐用电池的枫叶80V和曹操60),以低于同级车型的价格(如曹操60售价11.98万起,低于主流竞品15-20%)向运力公司和司机出售/出租,快速铺开车队规模。
曹操平台可以赚两份钱:一方面,赚车辆差价,2024年,这部分收入10.6亿元,其中卖车收入(8.7亿元)占比5.9%,租车收入(1.9亿元)占比1.3%;
另一方面,靠司机接单抽佣——定制车司机通过平台接单,曹操从中抽佣(GTV分成)。2022年至2024年,曹操定制车贡献的GTV占比从4.5%提高到25.3%,三年飙升5.6倍。
从司机端看,“定制车”降低了运营成本,间接增加收入,那么,理论上,司机对平台补贴的依赖就会降低。从网约车行业的视角看,这也是应对竞争的一种创新。
从平台端看,曹操强调,定制车订单占比提高,是带动毛利率从-4.4%转正至8.1%、公司亏损收窄的关键。截至2024年底,曹操出行运营的3.4万辆定制车覆盖31城,初步具备规模效应。
一位关注出行市场的投资人对此表示,定制车需求增加,和近几年部分劳动力涌入网约车行业有关,而曹操短期享受了红利,实现了“降本增效”,不过,长期去看,随着定制车车队扩张,依然没有摆脱对聚合平台的流量依赖。
曹操还在招股书中补充道,定制车积累的行驶数据,可以用于自动驾驶研发(曹操智行)。不过,这部分尚未直接反映到收入上。
不同于曹操只是将自动驾驶作为Plan B ,如祺出行运营第三年就切入自动驾驶赛道,去年以“国内Robotaxi第一股”的名号上市。
2022年,如祺开始试水“有人驾驶+Robotaxi”的混合运营模式接单。如祺由广汽、腾讯联合成立,小马智行、滴滴均为现有股东,广汽有造车能力,小马智行有自动驾驶技术,腾讯和滴滴有流量,如祺似乎是离“技术-制造-运营”闭环最近的玩家。
到2024年10月,如祺接入运营Robotaxi280辆,自营Robotaxi车队50辆。但商业化进展缓慢是行业性难题:2023年-2024年,如祺的其他出行服务(包括Robotaxi服务、顺风车服务等)收入分别为200万元和203.9万元,收入的比例不足0.1%。
如祺把宝押在2026年——按照它在招股书的说法,2026年,Robotaxi的单公里成本将低于传统有人驾驶网约车。不过,承诺能否兑现,还要看技术、政策能否同频。
如祺作为区域玩家,更要面对一个现实:无人驾驶的终局未必是“一家独大”,但“赢家门槛”极高——技术、数据、政策、资本缺一不可。

从现状看,滴滴和百度这样的玩家已占据先机,它们手握海量用户数据、技术储备和资金,比如,滴滴计划2025年量产L4级无人驾驶车型,百度“萝卜快跑”2025年一季度自动驾驶订单超140万次。
反观如祺,2024年净亏5.64亿,未来还需要长期投入。从毛利情况看,技术服务和车队销售虽盈利(毛利率分别为18.7%、4.8%),但收入规模太小(合计2.6亿);收入占比9成的网约车毛利率为-2.4%,拖累了整体利润。

来源 / 如祺出行财报
资本市场的态度更直接——如祺出行以12港元发行价登陆港交所后便破发,即便在2024年年报显示亏损收窄以来,股价依然跌了13%。
自动驾驶对出行行业的重塑,本质是“数据规模+技术壁垒+生态整合”的战争。上述投资人判断,从当前格局看,全国性巨头将主导规则制定,车企系平台成为头部车企技术生态的一环,有技术优势的区域平台或退守细分场景(如机场专线)。
全部评论