宁波金融开发投资控股集团有限公司于2023年6月由宁波市委市政府批准设立,系市属国有独资企业,注册资本200亿元,由宁波市财政局100%持股。
集团致力于打造金融牌照齐全、资源要素融合、业务协同高效、风险管控有力的市级国有金融资本投资运营平台,集市级资源要素保障、金融国资谋篇布局、财政金融综合施策、金融科技持续赋能等多目标于一体,成为宁波市金融业改革发展和产业布局的重要载体。
目前集团业务主要分布在银行、保险、证券、资管、基金和担保等金融领域,同时涉及土地开发和重大产业投资业务。下步集团将重点围绕做实做强市级要素保障平台、重大项目实施平台、重点产业支持培育平台、财政金融综合施策平台“四大平台”开展资本布局和投资运营。
招聘基本条件
(一)思想政治素质好,遵纪守法,品行端正,具有良好的职业素质;
(二)具有国家承认的学历,且具有招聘职位所需的学历(学位)、专业、工作经历、职业(执业)资格要求;
(三)本次招聘所涉及的年龄、学历(学位)、工作经历、职业(执业)资格要求等条件取得时间的计算统一截至2025年8月31日;
(四)具有适应岗位要求的身体条件等其他条件。
招聘流程
(一)报名
报名时间:即日起至2026年2月28日。分批开展面试,招满为止,第一批报名截至2025年10月14日。
(二)初选
公司根据报名表对应聘人员进行审核筛选。
(三)面试(笔试)
根据初选情况确定进入面试(笔试)的人员名单,面试(笔试)时间及地点根据实际情况另行通知,应聘对象不按规定的时间和地点参加面试(笔试)的,视作放弃。
(四)体检、考察
按照人员面试情况择优确定考察人选,并进行体检、背调考察。
(五)公示
对拟录用人员进行公示,公示期为7天。
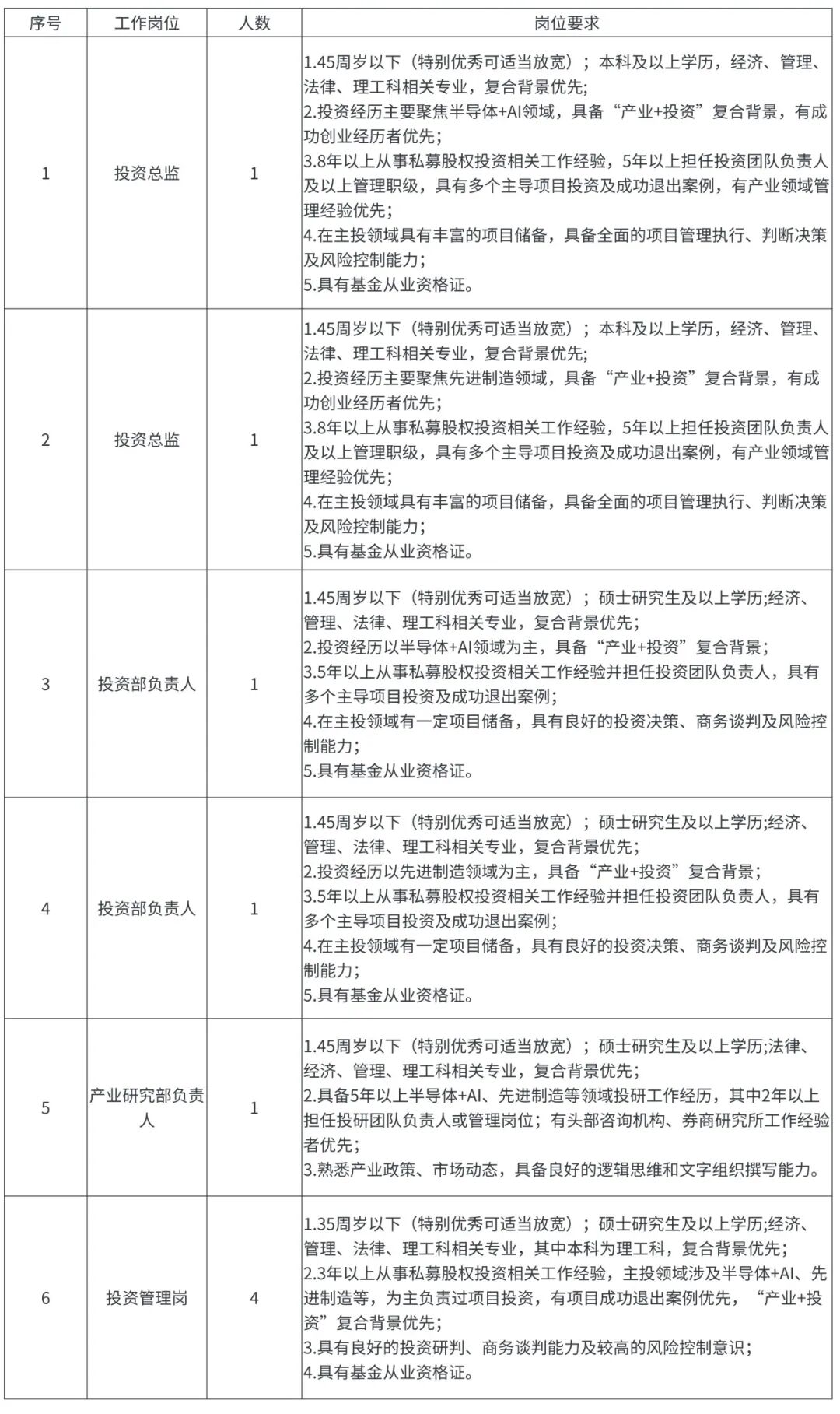
招聘岗位
甬元基金
宁波市甬元私募基金管理有限公司为金投控股集团开展市场化基金投资业务的核心载体,本次招聘搭建市场化直投团队,通过“募投管退”全链条投资运作,推动宁波市现代化产业体系建设及新质生产力培育。

应聘人员将《宁波市甬元私募基金管理有限公司应聘人员登记表》及身份证、学历学位证书、资格证等相关应聘材料扫描件发送至邮箱:hr@nbyyfund.com。应聘邮件标题请注明:姓名+应聘岗位。
联系人:周老师 电话:0574-89585586
报名表下载:

全部评论