甬立潮头 元启新程
宁波市甬元投资基金有限公司是宁波市政府投资基金的运营实施主体,承担宁波市政府投资基金对外出资职能,开展基金集群组建、产业研究、招商引资、直投项目实施、子基金组建及管理机构遴选、投后管理、招商引资及品牌建设等工作,旨在通过基金集群组建运营,发挥宁波市政府投资基金的示范引领作用,引导各类社会资本投资我市经济社会发展的重点领域和薄弱环节,支持相关行业和领域的发展,高质量实现我市招商引资、产业培育等政策目标。
公司着力为员工提供广阔的发展平台,搭建从梦想启航到事业有成的坚实桥梁。如果你对基金投资怀有一颗炽热而执着的心,渴望在一个专业而又不失活力和温暖的团队中成长,那么欢迎你加入我们,一起在这条充满机遇与挑战的投资旅程中,书写属于我们的精彩篇章。让我们携手并进,共同逐梦前行。
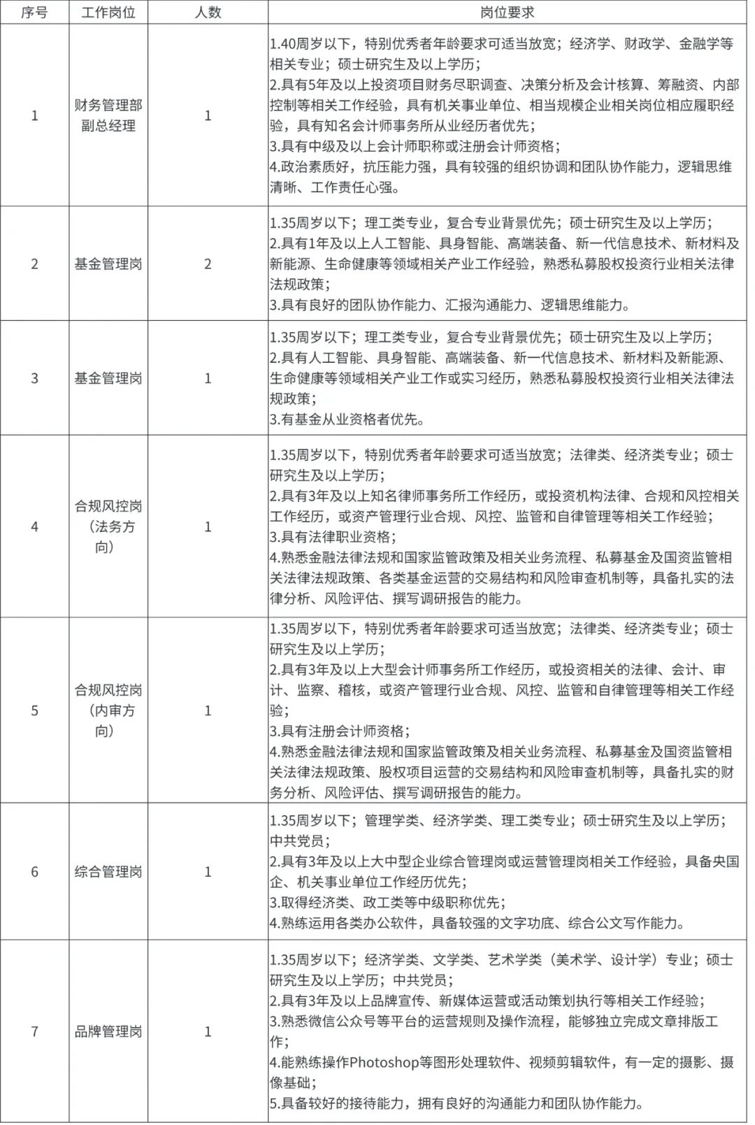
招聘岗位

我们期待这样的你
(一)思想政治素质好,遵纪守法,品行端正,具有良好的职业素质;
(二)具有国家承认的学历,且具有招聘职位所需的学历(学位)、专业、工作经历、职业(执业)资格要求;
(三)本次招聘所涉及的年龄、学历(学位)、工作经历、职业(执业)资格要求等条件取得时间的计算统一截至2025年3月31日,国内和国(境)外应届毕业生的学历学位证书须在2025年12月31日前取得;
(四)毕业于985、211高校、US/QS世界排名前50位大学优先;
(五)具有适应岗位要求的身体条件等其他条件。
招聘流程
(一)报名
报名时间:即日起至2025年5月10日。
(二)初选
公司根据报名表对应聘人员进行审核筛选。
(三)面试(笔试)
根据初选情况确定进入面试(笔试)的人员名单,面试(笔试)时间及地点根据实际情况另行通知,应聘对象不按规定的时间和地点参加面试(笔试)的,视作放弃。
(四)体检、考察
按照人员面试情况择优确定考察人选,并进行体检、背调考察。
(五)公示
对拟录用人员进行公示,公示期为5个工作日。
报名方式
联系人:周老师 联系电话:0574-89585586
全部评论