根据ChinaVenture投中集团旗下金融数据产品CVSource统计显示,2005年至今国内动漫行业共发生45笔VC/PE注资案例,累计投资规模达1.36亿美元,平均单笔融资规模为302万美元。其中2008年,MSN动漫表情提供商秀满天下获得3000万美元注资的案例成为2005年至今动漫行业融资规模最大的一笔;原创国产电视动画片制作公司江苏天堂卡通获得卡贝基金8000万元注资,成为今年初至今国内动漫行业融资规模最大的一起案例。
ChinaVenture投中集团分析认为,目前国内动漫行业仍处于发展的初级阶段,国内尚未开拓的成人和青少年动漫消费需求拉动下行业成长空间较好,但仍未形成稳定市场格局,在国家政策的大力扶持下,有望迎来快速发展,VC/PE机构可择优关注。行业动漫大师以及创意人才缺失、目标群体主要集中于低龄化儿童、动画影片以电视为主要播出渠道且播出回报较低,缺乏专业衍生品运作团队等问题成为行业发展主要瓶颈。
国内动漫行业创意不足 难以形成产业化
动漫产业是指以“创意”为核心,以动画、漫画为表现形式,包含动漫图书、报刊、电影、电视、音像制品、舞台剧和基于现代信息传播技术手段的动漫新品种等动漫直接产品的开发、生产、出版、播出、演出和销售,以及与动漫形象有关的服装、玩具、电子游戏等衍生产品的生产和经营的产业。其中,动漫衍生产品的营销策划,并转为企业收入是动漫产业中收入颇丰、且生命周期较长的一个环节。
国际动漫产业比较发达的国家当属美国、日本和韩国,各国产业链模式后期基本相同,遵循通过影视播放、发行图书、音像制品等方式传播,扩大影响力后通过版权授权代理,开拓文具、服装、卡通玩具等、主题公园等衍生品进行后续营销,为其产生巨大的商业价值。然而,在其产业链的前端却略有差异(见图1)。
美国动漫产业的高速发展得益于其电影产业的雄厚实力,20世纪90年代后期,美国各大制片公司纷纷涉水动画界,诞生了诸如《变形金刚》、《狮子王》、《人猿泰山》、《玩具总动员》、《海底总动员》等一系列国内外观众耳熟能详的动画电影,其诙谐活泼、老少皆宜的影片风格使得影片在全球赢得一致好评。美国动画电影往往以巨资投入、大量后期效果制作、高收益为为主要运作模式,每一部高投入成功的背后都给美国动漫产业创造了源源不断的后续收益。
日本动漫产业的发展则更加依赖其人才的积累,国内众多动漫大师的汇集,是动漫创意产业加速发展的主要原因。日本漫画杂志和单行本的发行量占整个杂志发行量约半数,漫画市场有上百种细分刊物,针对不同年龄漫画爱好群体,发达的动漫杂志与动漫大师的有机结合是日本动漫行业发展的主流。在成功的漫画连载作品中择优进行单行本发行,后期制作成动画片,有已经积累的动画连载动漫爱好群体作为保证,运作风险相对较小。
韩国最初只是承接日本动漫产业的部分外包环节,经过几年的相关经验积累,加上韩国政府的大力扶持,慢慢形成以网游为特色的动漫产业, 目前已成为继美国、日本之后的世界第三大文化创业产业大国,动漫产业也成为韩国国民经济的六大支柱产业之一,发展较为迅速。

图1 国内外动漫产业链对比
我国动漫产业起源于20世纪30年代, 1941诞生的第一部80分钟动画片《铁扇公主》曾经红极一时,在世纪动画电影史上也是享有很高声誉,80年代后陆续出现过《哪吒闹海》、《阿凡提的故事》、《葫芦兄弟》、《黑猫警长》等优秀作品,这些作品较多是依赖我国悠久的历史文化,虽在国内有一定影响力却没有形成产业化,后续商业价值尚待挖掘。ChinaVenture投中集团分析认为,目前国内动漫产业在发展过程中主要面临问题如下:
首先,动漫行业作为文化创意产业,其发展水平主要取决于动漫大师及创意人才的能力及规模,因此,创意人才的缺失是国内动漫行业发展的主要瓶颈,在产业链末端播放和衍生品开发营销等创收环节举足轻重。
其次,国内动画片主要以电视播放为主要宣传渠道,由创意缺失造成的作品平庸化,以及受众群体定位于低龄儿童等因素,都使得制作商在与电视台博弈时处于劣势地位,相对于每分钟高达上万元的制作成本,为求得能在电视台播映,甚至欣然接受平均每分钟数十元甚至免费播放的超低回报。制作成本的高企,加之主要播放渠道的低回报成为动漫行业发展的另一主要瓶颈,因此,不断提高作品质量,提升其与电视台之间的播放收入议价能力便显得尤为关键。
第三,国内动漫行业尚未形成产业化运作,仍然是企业分属各自细分领域,且衍生品策划及销售能力严重不足。一方面,由于国内动漫企业仍以中小企业为主要群体,其在发展过程中,往往自顾不暇,缺少充足的资金和人力去策划和开发相关衍生产品;另一方面,由于国内原创动画片影响能力有限,较之国外成功运作的动漫形象,专门运作国内动漫衍生品不但对公司专业要求能力较高而且运作风险较大。
多层面政策扶持 国内动画时长稳步增长
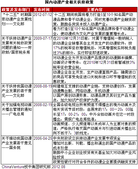
2006年至今,国家相关部门颁发多个重要文件从资金、税收、电视台播放、人才培养等多个层面扶持国内动漫产业发展。如:由于国内动画片以电视播放为主要渠道,在2008年广电总局就发出“全国各级电视台所有频道不得在17:00至21:00播出境外动画片”,大力推进国产动画片宣传;2009年财政部和国家税务局提出为动漫产业减少增值税、所得税等税收扶持;在2006年《关于推动我国动漫产业若干意见》中提出“政策性银行对符合条件的动漫企业提供融资支持” 、“鼓励中小企业创业投资有关基金加大对动漫产业风险投资” (见表1)。
据国家统计局数据显示,2011年,我国动漫产业产值达621.72亿元,较2010年增长32.04%。国内动漫产业的庞大规模,以及国家多层面的政策扶持下,足以可以看出国家对动漫产业发展的重视,也为国内VC/PE机构介入提供了较好的契机。

表1 国内动漫产业相关扶持政策
在利好政策的扶持下,国产动画片产量也开始呈现逐年攀升态势。2007年至2011年间,国产动画片由186部增至425部,复合增长率达24%;动画片时长由1698小时增至4354小时,复合增长率达27%,其中2011年动画片时长增速有所放缓,为18%(见图2)。

图2 2007年至2011年国产动画片产量及时长趋势图
近8年动漫行业VC/PE融资达1.36亿美元
根据ChinaVenture投中集团旗下金融数据产品CVSource统计显示,2005年至今国内动漫行业共发生45笔VC/PE注资案例,累计投资规模达1.36亿美元,平均单笔融资规模为302万美元(见图3)。其中2008年,MSN动漫表情提供商秀满天下获得3000万美元注资的案例成为2005年至今动漫行业融资规模最大的一笔;原创国产电视动画片制作公司江苏天堂卡通获得卡贝基金8000万元注资,成为今年初至今国内动漫行业融资规模最大的一起案例(见表2)。

图3 2005年至2012年国内动漫行业VC/PE融资趋势图

表2 2005年至今国内动漫企业VC/PE融资案例TOP10
在证监会8月9日披露的A股拟上市企业名单中,国内动漫服饰开发设计企业美盛文化创意、动漫制作发行企业上海炫动传播拟登陆资本市场,无VC/PE背景(见表3)。

表3 A股拟上市动漫企业名单
附:相关报告
研究垂询
万格 Fiona Wan(分析师)
Email:Fionawan@chinaventure.com.cn
媒体垂询
杨丽玲 Lillian Yang(媒介专员)
Tel:+86-10-59799690-512
Fax:+86-10-85893650
Email:Lillian@chinaventure.com.cn
关于CVSource
CVSource是ChinaVenture投中集团旗下一款专注于中国私募股权、战略投资与并购等股权投资市场的在线信息产品,为VC/PE投资机构、有限合伙人、战略投资者,以及投资银行、律师事务所、会计师事务所、研究及咨询公司等客户提供专业信息与数据解决方案,其内容包括:非上市企业分析及行业研究、私募股权市场分析、战略投资及并购市场分析、股权投资基金分析。
关于ChinaVenture投中集团
ChinaVenture投中集团是一家领先的中国市场金融数据及商业信息服务提供商。ChinaVenture通过旗下数据产品CVSource,为活跃于中国市场的投资机构、投资银行、战略投资者、资产管理公司等各类金融客户提供专业的数据、资讯及分析工具,同时运营中国PE/VC行业第一门户网站www.ChinaVenture.com.cn, 并举办各类投资会议。ChinaVenture投中集团成立于2005年,在北京、上海和深圳设有办公室。