首页
研究院
会议
投中社区
专题
登录
投稿
投中统计:2019年Q1中国并购市场数据报告
史苏宁
·
2019-04-25 10:43:00
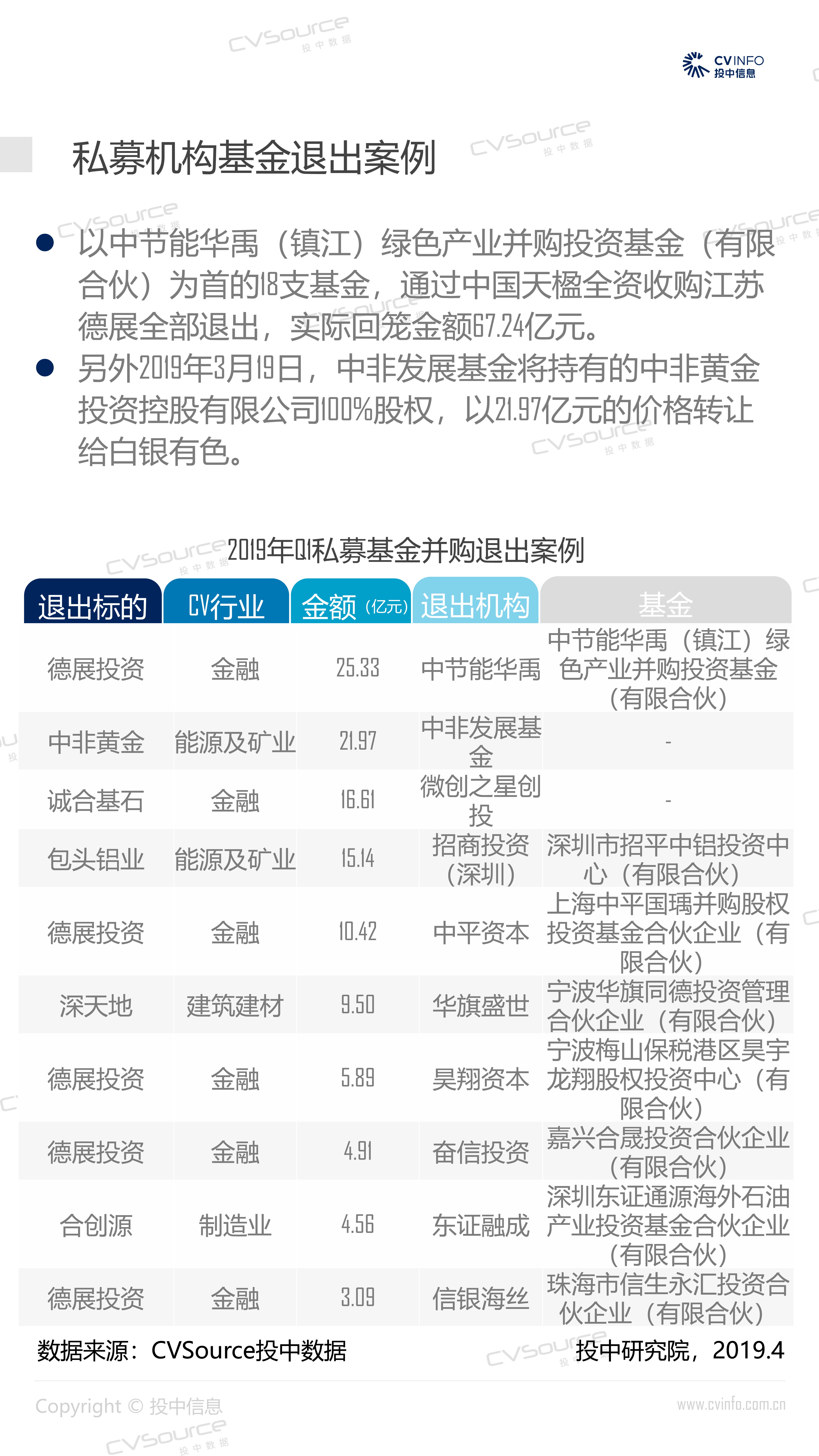
2019Q1,中企并购市场投资意向发展平缓,交易数量缓慢下降,整体交易规模也处于近一年较低水平,3月,私募基金经历过投资观望期,投资规模呈现上扬趋势。