投中统计:2019年Q1中国VC/PE市场数据报告

刘梦晗  ·  2019-04-17 16:29:00

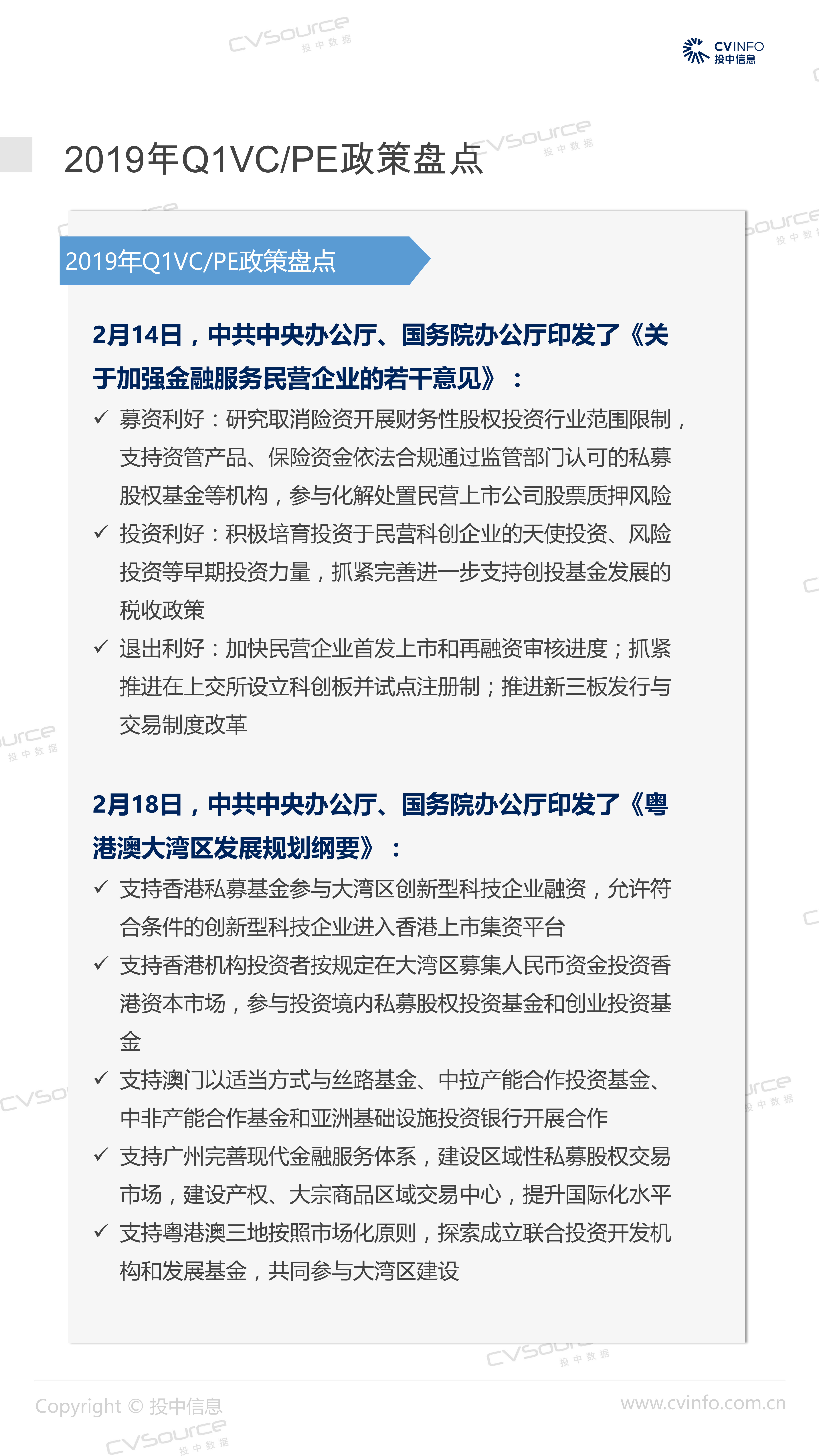
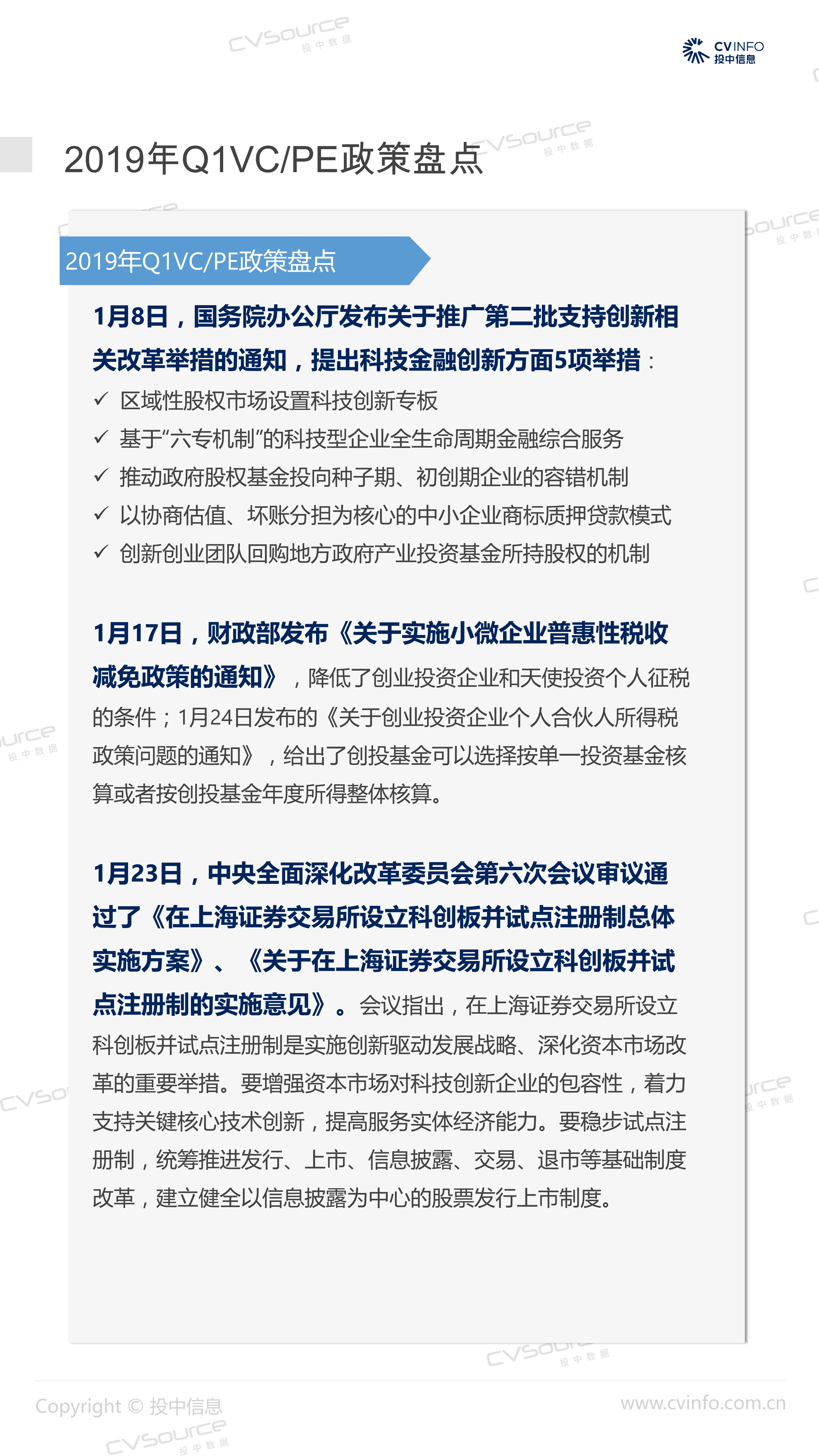
募资方面:中国VC/PE市场基金募资低潮延续,新成立基金及募集完成基金数量持续走低。然而科创板的落地,为私募股权市场带来长期利好和新生机。一方面鼓励创新创业,为科技创新型企业提供直接融资渠道;另一方面为机构基金退出拓宽渠道,降低基金退出难度,缩短退出周期。 目前,有机构已开始尝试对接科创板,设立科创板母基金,试水科创板产业投资和科技金融服务。 创投市场:中国创投市场下行趋势显著,融资案例数量降至2017年以来最低位。 本季创投市场投资节奏逐步放缓,总体呈现出资金聚焦热点明星企业、 头部机构投资活跃的发展态势。 私募股权投资市场:中国私募股权投资市场投融资整体发展趋稳,受政策监管和市场环境的影响,从基金募资至投资市场,可用资金急速收紧,大额交易数量同比2018第一季度锐减,多数交易金额处于理性区间。